![]() |
yumapro
25.10-4
YumaPro SDK
|
Partial lock can only be used if –target=running It does not allow multiple threads to edit at once. More...

Data Structures | |
| struct | op_filter_t |
| NETCONF protocol operation filter spec. More... | |
| struct | plock_cb_t |
| struct representing 1 configuration database More... | |
Typedefs | |
| typedef uint32 | plock_id_t |
| matches lock-id-type in YANG module | |
Functions | |
| const xmlChar * | op_method_name (op_method_t op_id) |
| Get the keyword for the specified STD RPC method. More... | |
| const xmlChar * | op_editop_name (op_editop_t ed_id) |
| Get the keyword for the specified op_editop_t enumeration. More... | |
| op_editop_t | op_editop_id (const xmlChar *opstr) |
| Get the ID for the editop from its keyword. More... | |
| const xmlChar * | op_insertop_name (op_insertop_t ins_id) |
| Get the keyword for the specified op_insertop_t enumeration. More... | |
| op_insertop_t | op_insertop_id (const xmlChar *opstr) |
| Get the ID for the insert operation from its keyword. More... | |
| op_filtertyp_t | op_filtertyp_id (const xmlChar *filstr) |
| Get the ID for the filter type from its keyword. More... | |
| const xmlChar * | op_defop_name (op_defop_t def_id) |
| Get the keyword for the specified op_defop_t enumeration. More... | |
| op_editop_t | op_defop_id (const xmlChar *defstr) |
| Get the ID for the default-operation from its keyword. More... | |
| const xmlChar * | op_testop_name (op_testop_t test_id) |
| Get the keyword for the specified op_testop_t enumeration. More... | |
| op_testop_t | op_testop_enum (const xmlChar *teststr) |
| Get the enum for the specified op_testop_t string. More... | |
| const xmlChar * | op_errop_name (op_errop_t err_id) |
| Get the keyword for the specified op_errop_t enumeration. More... | |
| op_errop_t | op_errop_id (const xmlChar *errstr) |
| Get the ID for the error-option from its keyword. More... | |
| op_defop_t | op_defop_id2 (const xmlChar *defstr) |
| Get the ID for the default-operation from its keyword Return the op_defop_t, not the op_editop_t conversion. More... | |
| boolean | op_editop_is_delete (op_editop_t ed_id) |
| Check if the editop is some sort of delete. More... | |
| plock_id_t | plock_get_id (plock_cb_t *plcb) |
| Get the lock ID for this partial lock. More... | |
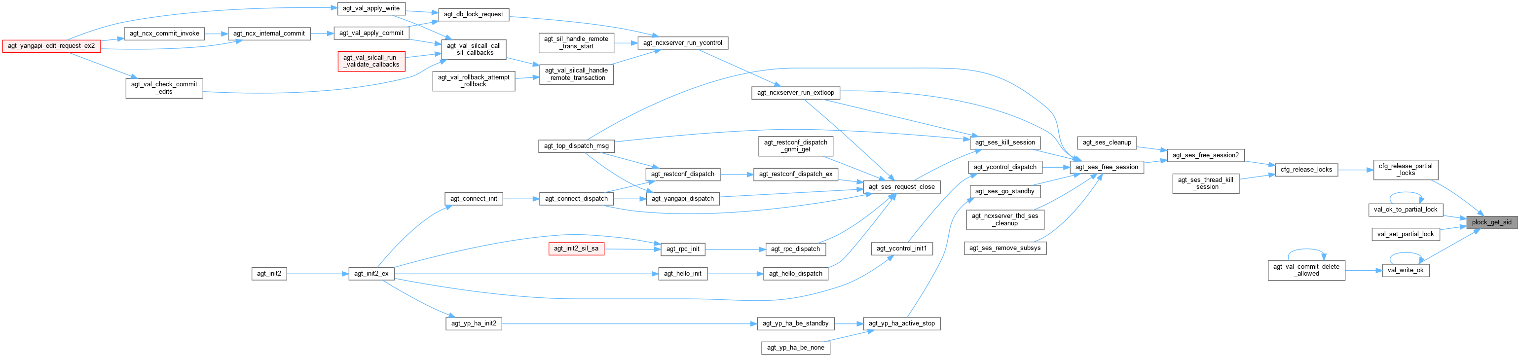
| uint32 | plock_get_sid (plock_cb_t *plcb) |
| Get the session ID holding this partial lock. More... | |
| const xmlChar * | plock_get_timestamp (plock_cb_t *plcb) |
| Get the timestamp of the lock start time. More... | |
| xpath_result_t * | plock_get_final_result (plock_cb_t *plcb) |
| Get the session ID holding this partial lock. More... | |
| xpath_pcb_t * | plock_get_first_select (plock_cb_t *plcb) |
| Get the first select XPath control block for the partial lock. More... | |
| xpath_pcb_t * | plock_get_next_select (xpath_pcb_t *xpathpcb) |
| Get the next select XPath control block for the partial lock. More... | |
| void | plock_add_select (plock_cb_t *plcb, xpath_pcb_t *xpathpcb, xpath_result_t *result) |
| Add a select XPath control block to the partial lock. More... | |
| status_t | plock_make_final_result (plock_cb_t *plcb) |
| Create a final XPath result for all the partial results. More... | |
| plock_cb_t * | plock_cb_new (uint32 sid, status_t *res) |
| Create a new partial lock control block. More... | |
| void | plock_cb_free (plock_cb_t *plcb) |
| Free a partial lock control block. More... | |
| void | plock_cb_reset_id (void) |
| Set the next ID number back to the start. More... | |
Partial lock can only be used if –target=running It does not allow multiple threads to edit at once.
Threads still access the datastore 1 at a time
| enum op_defop_t |
| enum op_editop_t |
NETCONF edit-config operation types.
| enum op_errop_t |
| enum op_filtertyp_t |
| enum op_insertop_t |
| enum op_method_t |
NETCONF protocol operation enumeration is actually an RPC method in the NECONF namespace This is not really used anymore!
| enum op_srctyp_t |
| enum op_t |
| enum op_targtyp_t |
| enum op_testop_t |
| op_editop_t op_defop_id | ( | const xmlChar * | defstr | ) |
Get the ID for the default-operation from its keyword.
| defstr | string for the default operation |

| op_defop_t op_defop_id2 | ( | const xmlChar * | defstr | ) |
Get the ID for the default-operation from its keyword Return the op_defop_t, not the op_editop_t conversion.
| defstr | string for the default operation |

| const xmlChar * op_defop_name | ( | op_defop_t | def_id | ) |
Get the keyword for the specified op_defop_t enumeration.
| def_id | default operation ID |
| op_editop_t op_editop_id | ( | const xmlChar * | opstr | ) |
Get the ID for the editop from its keyword.
| opstr | string for the edit operation type |

| boolean op_editop_is_delete | ( | op_editop_t | ed_id | ) |
Check if the editop is some sort of delete.
Check for:
| ed_id | edit operation ID |

| const xmlChar * op_editop_name | ( | op_editop_t | ed_id | ) |
Get the keyword for the specified op_editop_t enumeration.
| ed_id | edit operation ID |

| op_errop_t op_errop_id | ( | const xmlChar * | errstr | ) |
Get the ID for the error-option from its keyword.
| errstr | string for the error option |

| const xmlChar * op_errop_name | ( | op_errop_t | err_id | ) |
Get the keyword for the specified op_errop_t enumeration.
| err_id | error operation ID |
| op_filtertyp_t op_filtertyp_id | ( | const xmlChar * | filstr | ) |
Get the ID for the filter type from its keyword.
| filstr | string for the filter type |

| op_insertop_t op_insertop_id | ( | const xmlChar * | opstr | ) |
Get the ID for the insert operation from its keyword.
| opstr | string for the insert operation type |


| const xmlChar * op_insertop_name | ( | op_insertop_t | ins_id | ) |
Get the keyword for the specified op_insertop_t enumeration.
| ins_id | insert operation ID |
| const xmlChar * op_method_name | ( | op_method_t | op_id | ) |
Get the keyword for the specified STD RPC method.
| op_id | proto op ID |
| op_testop_t op_testop_enum | ( | const xmlChar * | teststr | ) |
Get the enum for the specified op_testop_t string.
| teststr | string for the test operation type |

| const xmlChar * op_testop_name | ( | op_testop_t | test_id | ) |
Get the keyword for the specified op_testop_t enumeration.
| test_id | test operation ID |
| void plock_add_select | ( | plock_cb_t * | plcb, |
| xpath_pcb_t * | xpathpcb, | ||
| xpath_result_t * | result | ||
| ) |
Add a select XPath control block to the partial lock.
| plcb | partial lock control block to use |
| xpathpcb | xpath select block to add |
| result | result struct to add |

| void plock_cb_free | ( | plock_cb_t * | plcb | ) |
Free a partial lock control block.
| plcb | partial lock control block to free |


| plock_cb_t * plock_cb_new | ( | uint32 | sid, |
| status_t * | res | ||
| ) |
Create a new partial lock control block.
| sid | session ID reqauesting this partial lock | |
| [out] | res | address of return status
|

| void plock_cb_reset_id | ( | void | ) |
Set the next ID number back to the start.
Only the caller maintaining a queue of plcb can decide if the ID should rollover
| xpath_result_t * plock_get_final_result | ( | plock_cb_t * | plcb | ) |
Get the session ID holding this partial lock.
| plcb | partial lock control block to use |

| xpath_pcb_t * plock_get_first_select | ( | plock_cb_t * | plcb | ) |
Get the first select XPath control block for the partial lock.
| plcb | partial lock control block to use |
| plock_id_t plock_get_id | ( | plock_cb_t * | plcb | ) |
Get the lock ID for this partial lock.
| plcb | partial lock control block to use |

| xpath_pcb_t * plock_get_next_select | ( | xpath_pcb_t * | xpathpcb | ) |
Get the next select XPath control block for the partial lock.
| xpathpcb | current select block to use |
| uint32 plock_get_sid | ( | plock_cb_t * | plcb | ) |
Get the session ID holding this partial lock.
| plcb | partial lock control block to use |

| const xmlChar * plock_get_timestamp | ( | plock_cb_t * | plcb | ) |
Get the timestamp of the lock start time.
| plcb | partial lock control block to use |
| status_t plock_make_final_result | ( | plock_cb_t * | plcb | ) |
Create a final XPath result for all the partial results.
This does not add the partial lock to the target config! This is an intermediate step!
| plcb | partial lock control block to use |
