![]() |
yumapro
25.10-5
YumaPro SDK
|
YANG and other namespaces maintained in a registry. More...

Data Structures | |
| struct | xmlns_qname_t |
| represents one QName data element More... | |
| struct | xmlns_t |
| represents one registered namespace More... | |
| struct | xmlns_pmap_t |
| represents one namespace prefix mapping More... | |
Typedefs | |
| typedef uint16 | xmlns_id_t |
| integer handle for registered namespaces | |
Functions | |
| void | xmlns_init (void) |
| Initialize the module static variables. More... | |
| void | xmlns_cleanup (void) |
| Cleanup module static data. More... | |
| status_t | xmlns_register_ns (const xmlChar *ns, const xmlChar *pfix, const xmlChar *modname, void *modptr, xmlns_id_t *ns_id) |
| Register the specified namespace. More... | |
| void | xmlns_unregister_ns (xmlns_id_t ns_id) |
| Unregister the specified namespace. More... | |
| status_t | xmlns_register_temp_ns (const xmlChar *ns, const xmlChar *pfix, xmlns_id_t *ns_id) |
| Register the specified temporary namespace. More... | |
| status_t | xmlns_convert_temp_ns (xmlns_id_t nsid, const xmlChar *pfix, const xmlChar *modname, void *modptr) |
| Register the specified permanent namespace by converting the specified temporary NSID to a permanent entry. More... | |
| const xmlChar * | xmlns_get_ns_prefix (xmlns_id_t ns_id) |
| Get the prefix for the specified namespace. More... | |
| const xmlChar * | xmlns_get_ns_name (xmlns_id_t ns_id) |
| Get the name for the specified namespace. More... | |
| xmlns_id_t | xmlns_find_ns_by_module (const xmlChar *modname) |
| Find the NS ID from its module name that registered it. More... | |
| xmlns_id_t | xmlns_find_ns_by_module_str (const xmlChar *modname, uint32 len) |
| Find the NS ID from its module name that registered it. More... | |
| xmlns_id_t | xmlns_find_ns_by_prefix (const xmlChar *pfix) |
| Find the NS ID from its prefix. More... | |
| xmlns_id_t | xmlns_find_ns_by_name (const xmlChar *name) |
| Find the NS ID from its name. More... | |
| xmlns_id_t | xmlns_find_ns_by_name_str (const xmlChar *name, uint32 namelen) |
| Find the NS ID from its name (counted string version) More... | |
| xmlns_id_t | xmlns_nc_id (void) |
| Get the ID for the NETCONF namespace or 0 if it doesn't exist. More... | |
| xmlns_id_t | xmlns_ncx_id (void) |
| Get the ID for the NETCONF Extensions namespace or 0 if it doesn't exist. More... | |
| xmlns_id_t | xmlns_ns_id (void) |
| Get the ID for the XMLNS namespace or 0 if it doesn't exist. More... | |
| xmlns_id_t | xmlns_inv_id (void) |
| Get the INVALID namespace ID. More... | |
| xmlns_id_t | xmlns_xs_id (void) |
| Get the ID for the XSD namespace or 0 if it doesn't exist. More... | |
| xmlns_id_t | xmlns_xsi_id (void) |
| Get the ID for the XSD Instance (XSI) namespace or 0 if it doesn't exist. More... | |
| xmlns_id_t | xmlns_xml_id (void) |
| Get the ID for the 1998 XML namespace or 0 if it doesn't exist. More... | |
| xmlns_id_t | xmlns_ncn_id (void) |
| Get the ID for the NETCONF Notifications namespace or 0 if it doesn't exist. More... | |
| xmlns_id_t | xmlns_yang_id (void) |
| Get the ID for the YANG namespace or 0 if it doesn't exist. More... | |
| xmlns_id_t | xmlns_yin_id (void) |
| Get the ID for the YIN namespace or 0 if it doesn't exist. More... | |
| xmlns_id_t | xmlns_wildcard_id (void) |
| Get the ID for the base:1.1 wildcard namespace or 0 if it doesn't exist. More... | |
| xmlns_id_t | xmlns_wda_id (void) |
| Get the ID for the wd:default XML attribute namespace or 0 if it doesn't exist. More... | |
| xmlns_id_t | xmlns_ywattrs_id (void) |
| Get the ID for the YumaWorks attributes namespace or 0 if it doesn't exist. More... | |
| xmlns_id_t | xmlns_origin_id (void) |
| Get the ID for the ietf-origin namespace or 0 if it doesn't exist. More... | |
| const xmlChar * | xmlns_get_module (xmlns_id_t nsid) |
| get the module name of the namespace ID More... | |
| void * | xmlns_get_modptr (xmlns_id_t nsid) |
| get the module pointer for the namespace ID More... | |
| void | xmlns_set_modptrs (const xmlChar *modname, void *modptr) |
| get the module pointer for the namespace ID More... | |
| void | xmlns_clear_modptrs (void *modptr) |
| Clear the module pointer for the namespace ID. More... | |
| xmlns_pmap_t * | xmlns_new_pmap (uint32 buffsize) |
| malloc and initialize a new xmlns_pmap_t struct More... | |
| void | xmlns_free_pmap (xmlns_pmap_t *pmap) |
| free a xmlns_pmap_t struct More... | |
| xmlns_qname_t * | xmlns_new_qname (void) |
| malloc and initialize a new xmlns_qname_t struct More... | |
| void | xmlns_free_qname (xmlns_qname_t *qname) |
| free a xmlns_qname_t struct More... | |
| boolean | xmlns_ids_equal (xmlns_id_t ns1, xmlns_id_t ns2) |
| compare 2 namespace IDs only if they are both non-zero and return TRUE if they are equal More... | |
| void | xmlns_check_deleted_ns (void) |
| Check if a deleted namespace is pending and free it. More... | |
| uint16 | xmlns_get_mod_count (void) |
| Get the total count of the currently loaded modules in the array of the Namespaces. More... | |
YANG and other namespaces maintained in a registry.
| void xmlns_check_deleted_ns | ( | void | ) |
Check if a deleted namespace is pending and free it.

| void xmlns_cleanup | ( | void | ) |
Cleanup module static data.

| void xmlns_clear_modptrs | ( | void * | modptr | ) |
Clear the module pointer for the namespace ID.
| modptr | ncx_module_t back-ptr to clear |


| status_t xmlns_convert_temp_ns | ( | xmlns_id_t | nsid, |
| const xmlChar * | pfix, | ||
| const xmlChar * | modname, | ||
| void * | modptr | ||
| ) |
Register the specified permanent namespace by converting the specified temporary NSID to a permanent entry.
| nsid | namespace id |
| pfix | namespace prefix to use (if none provided but needed) |
| modname | name string of module associated with this NS |
| modptr | back-ptr to ncx_module_t struct (may be NULL) |


| xmlns_id_t xmlns_find_ns_by_module | ( | const xmlChar * | modname | ) |
Find the NS ID from its module name that registered it.
| modname | module name string to find |


| xmlns_id_t xmlns_find_ns_by_module_str | ( | const xmlChar * | modname, |
| uint32 | len | ||
| ) |
Find the NS ID from its module name that registered it.
| modname | module name string to find (NOT Z-TERMINATED) |
| len | length of modname |

| xmlns_id_t xmlns_find_ns_by_name | ( | const xmlChar * | name | ) |
Find the NS ID from its name.
| name | pointer to name string |


| xmlns_id_t xmlns_find_ns_by_name_str | ( | const xmlChar * | name, |
| uint32 | namelen | ||
| ) |
Find the NS ID from its name (counted string version)
| name | pointer to name string |
| namelen | length of name string |

| xmlns_id_t xmlns_find_ns_by_prefix | ( | const xmlChar * | pfix | ) |
Find the NS ID from its prefix.
| pfix | pointer to prefix string |


| void xmlns_free_pmap | ( | xmlns_pmap_t * | pmap | ) |
free a xmlns_pmap_t struct
| pmap | prefix map struct to free |

| void xmlns_free_qname | ( | xmlns_qname_t * | qname | ) |
free a xmlns_qname_t struct
| qname | QName struct to free |

| uint16 xmlns_get_mod_count | ( | void | ) |
Get the total count of the currently loaded modules in the array of the Namespaces.
Returns modules that are not fully loaded (in progress)
| void * xmlns_get_modptr | ( | xmlns_id_t | nsid | ) |
get the module pointer for the namespace ID
| nsid | namespace ID to check |


| const xmlChar * xmlns_get_module | ( | xmlns_id_t | nsid | ) |
get the module name of the namespace ID
get module name that registered this namespace
| nsid | namespace ID to check |


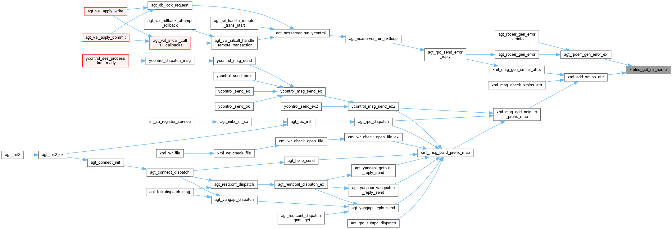
| const xmlChar * xmlns_get_ns_name | ( | xmlns_id_t | ns_id | ) |
Get the name for the specified namespace.
| ns_id | namespace ID |

| const xmlChar * xmlns_get_ns_prefix | ( | xmlns_id_t | ns_id | ) |
Get the prefix for the specified namespace.
| ns_id | namespace ID |

| boolean xmlns_ids_equal | ( | xmlns_id_t | ns1, |
| xmlns_id_t | ns2 | ||
| ) |
compare 2 namespace IDs only if they are both non-zero and return TRUE if they are equal
| ns1 | namespace ID 1 |
| ns2 | namespace ID 2 |

| void xmlns_init | ( | void | ) |
Initialize the module static variables.

| xmlns_id_t xmlns_inv_id | ( | void | ) |
Get the INVALID namespace ID.

| xmlns_id_t xmlns_nc_id | ( | void | ) |
Get the ID for the NETCONF namespace or 0 if it doesn't exist.

| xmlns_id_t xmlns_ncn_id | ( | void | ) |
Get the ID for the NETCONF Notifications namespace or 0 if it doesn't exist.
| xmlns_id_t xmlns_ncx_id | ( | void | ) |
Get the ID for the NETCONF Extensions namespace or 0 if it doesn't exist.

| xmlns_pmap_t * xmlns_new_pmap | ( | uint32 | buffsize | ) |
malloc and initialize a new xmlns_pmap_t struct
| buffsize | size of the prefix buffer to allocate within this pmap (0 == do not malloc yet) |

| xmlns_qname_t * xmlns_new_qname | ( | void | ) |
malloc and initialize a new xmlns_qname_t struct
| xmlns_id_t xmlns_ns_id | ( | void | ) |
Get the ID for the XMLNS namespace or 0 if it doesn't exist.

| xmlns_id_t xmlns_origin_id | ( | void | ) |
Get the ID for the ietf-origin namespace or 0 if it doesn't exist.

| status_t xmlns_register_ns | ( | const xmlChar * | ns, |
| const xmlChar * | pfix, | ||
| const xmlChar * | modname, | ||
| void * | modptr, | ||
| xmlns_id_t * | ns_id | ||
| ) |
Register the specified namespace.
Each namespace or prefix can only be registered once. An entry must be removed and added back in order to change it.
| ns | namespace name | |
| pfix | namespace prefix to use (may be NULL) | |
| modname | name string of module associated with this NS | |
| modptr | back-ptr to ncx_module_t struct (may be NULL) | |
| [out] | ns_id | address of return NSID
|

| status_t xmlns_register_temp_ns | ( | const xmlChar * | ns, |
| const xmlChar * | pfix, | ||
| xmlns_id_t * | ns_id | ||
| ) |
Register the specified temporary namespace.
| ns | namespace name | |
| pfix | namespace prefix to use (may be NULL) | |
| [out] | ns_id | address of return NSID
|

| void xmlns_set_modptrs | ( | const xmlChar * | modname, |
| void * | modptr | ||
| ) |
get the module pointer for the namespace ID
| modname | module owner name to find |
| modptr | ncx_module_t back-ptr to set |


| void xmlns_unregister_ns | ( | xmlns_id_t | ns_id | ) |
Unregister the specified namespace.
| ns_id | ID of namespace to unregister and free |

| xmlns_id_t xmlns_wda_id | ( | void | ) |
Get the ID for the wd:default XML attribute namespace or 0 if it doesn't exist.

| xmlns_id_t xmlns_wildcard_id | ( | void | ) |
Get the ID for the base:1.1 wildcard namespace or 0 if it doesn't exist.
| xmlns_id_t xmlns_xml_id | ( | void | ) |
Get the ID for the 1998 XML namespace or 0 if it doesn't exist.

| xmlns_id_t xmlns_xs_id | ( | void | ) |
Get the ID for the XSD namespace or 0 if it doesn't exist.

| xmlns_id_t xmlns_xsi_id | ( | void | ) |
Get the ID for the XSD Instance (XSI) namespace or 0 if it doesn't exist.

| xmlns_id_t xmlns_yang_id | ( | void | ) |
Get the ID for the YANG namespace or 0 if it doesn't exist.

| xmlns_id_t xmlns_yin_id | ( | void | ) |
Get the ID for the YIN namespace or 0 if it doesn't exist.
| xmlns_id_t xmlns_ywattrs_id | ( | void | ) |
Get the ID for the YumaWorks attributes namespace or 0 if it doesn't exist.
