![]() |
yumapro
25.10-4
YumaPro SDK
|
Convert YANG files and other syntaxes into a queue of tokens. More...

Data Structures | |
| struct | tk_origstr_t |
| each entry in the origstrQ is the 2nd through Nth string to be concated. More... | |
| struct | tk_token_t |
| single YANG language token type More... | |
| struct | tk_token_ptr_t |
| token backptr to get at original token chain for strings used only by yangdump –format=yang|html More... | |
| struct | tk_chain_t |
| token parsing chain (main parser control block) More... | |
Macros | |
| #define | TK_BUFF_SIZE 0xffff |
| maximum line size allowed in an YANG module | |
| #define | TK_NEXT(T) ((tk_token_t *)dlq_nextEntry(T)) |
| move through token chain without advancing the cur pointer | |
| #define | TK_TYP(T) ((T)->typ) |
| return the token type | |
| #define | TK_ID(T) ((T)->typ==TK_TT_TSTRING || (T)->typ==TK_TT_MSTRING) |
| return TRUE if the token type is an identifier | |
| #define | TK_VAL(T) (T)->val |
| return the token value | |
| #define | TK_NSID(T) (T)->nsid |
| return the token namespace ID value | |
| #define | TK_MOD(T) (T)->mod |
| return the token prefix pointer if any | |
| #define | TK_ADV(T) |
| advance the current token pointer | |
| #define | TK_BKUP(T) |
| back-up the current token pointer | |
| #define | TK_CUR(T) ((T)->cur) |
| return the current token | |
| #define | TK_CUR_TYP(T) ((T)->cur->typ) |
| return the current token type | |
| #define | TK_CUR_VAL(T) ((T)->cur->val) |
| return the current token value | |
| #define | TK_CUR_LEN(T) ((T)->cur->len) |
| return the current token value length | |
| #define | TK_CUR_MOD(T) (T)->cur->mod |
| return the current token module qualifier value | |
| #define | TK_CUR_MODLEN(T) ((T)->cur->modlen) |
| return the current token module qualifier value length | |
| #define | TK_CUR_STR(T) |
| return TRUE if the current token type is a string | |
| #define | TK_TYP_STR(T) ((T) >= TK_TT_STRING && (T) <= TK_TT_SQSTRING) |
| return TRUE if the specified token type is a string | |
| #define | TK_CUR_NOWSTR(T) |
| return TRUE if the cur tk type allows a non-whitespace string | |
| #define | TK_CUR_NUM(T) |
| return TRUE if the current token type is a number | |
| #define | TK_TYP_NUM(T) (((T) >= TK_TT_DNUM) && ((T) <= TK_TT_RNUM)) |
| return TRUE if the specified token type is a number | |
| #define | TK_CUR_INUM(T) |
| return TRUE if the current token type is an integral number | |
| #define | TK_CUR_IQUAL(T) |
| return TRUE if the current token type is an instance qualifier | |
| #define | TK_CUR_ID(T) |
| return TRUE if the current token type is an identifier | |
| #define | TK_CUR_SID(T) |
| return TRUE if the current token type is a scoped identifier | |
| #define | TK_CUR_LNUM(T) ((T)->cur->linenum) |
| return the current line number | |
| #define | TK_CUR_LPOS(T) ((T)->cur->linepos) |
| return the current line position | |
| #define | TK_CUR_TEXT(T) |
| return TRUE if the token is a text or number type, as opposed to a 1 or 2 char non-text token type YPW-1763: the plain string type should also be accepted | |
| #define | TK_CUR_NSID(T) (T)->cur->nsid |
| return the namespace ID field in the token | |
| #define | TK_DOCMODE(TKC) ((TKC)->flags & TK_FL_DOCMODE) |
| return non-zero if token preservation docmode | |
| #define | TK_HAS_ORIGTK(TK) |
| token has an origval saved | |
| #define | TK_SET_ESCERR(TK) (TK)->flags |= TK_FL_ESCSTR_ERR |
| SET access the escaped string error fields. | |
| #define | TK_GET_ESCERR(TK) ((TK)->flags & TK_FL_ESCSTR_ERR) |
| GET access the escaped string error fields. | |
| #define | TK_FL_REDO bit0 |
| start bits for tk_chain_t flags field == 1: the current parse call is to redo a previously parsed token == 0: normal parse mode | |
| #define | TK_FL_MALLOC bit1 |
| == 1: the tkc->buff field is malloced by this module and will be freed in tk_free_chain == 0: the tkc->buff memory was provided externally and will not be freed in tk_free_chain | |
| #define | TK_FL_DOCMODE bit2 |
| == 1: DOC mode: the tk->origtkQ field will be used to preserve pre-string concat and processing == 0: normal mode: the tkc->origtkQ will not be used and only the result token will be saved | |
| #define | TK_FL_BINARYMODE bit3 |
| == 1: BINARY mode: the tkc->buff buffer is allowed to contain binary characters == 0: TEXT mode: the tkc->buff is not allowed to contain binary characters | |
| #define | TK_FL_ESCSTR_ERR bit4 |
| == 1: escerr fields are set for YANG 1.1 illegal escaped char 1 or more double-quoted strings have been converted == 0: no escerr was detected in the parsed tokens | |
| #define | TK_FL_VAL_MALLOC bit0 |
| start flags for the tk->flags field == 1: VAL malloc: the tk->val field is malloced == 0: VAL buffer: tk->val points to tk->valbuff | |
| #define | TK_FL_ORIGVAL_MALLOC bit1 |
| == 1: ORIGVAL malloc: the tk->origval field is malloced == 0: ORIGVAL buffer: tk->origval points to tk->valbuff | |
Typedefs | |
| typedef status_t(* | tk_getline_fn_t) (xmlChar *fillbuff, uint32 fillbuffsize, void *cookie) |
| callback function to read a line into a buffer More... | |
Enumerations | |
| enum | tk_type_t { } |
| different types of tokens parsed during 1st pass More... | |
| enum | tk_source_t { TK_SOURCE_CONF , TK_SOURCE_YANG , TK_SOURCE_XPATH , TK_SOURCE_REDO , TK_SOURCE_JSON , TK_SOURCE_FIELDS , TK_SOURCE_FEATURE , TK_SOURCE_CLI } |
| token source context More... | |
| enum | tk_origstr_typ_t { } |
| preserve the original string type More... | |
Functions | |
| tk_chain_t * | tk_new_chain (void) |
| Allocatate a new token parse chain. More... | |
| void | tk_setup_chain_conf (tk_chain_t *tkc, FILE *fp, const xmlChar *filename) |
| Setup a previously allocated chain for a text config file. More... | |
| void | tk_setup_chain_cli (tk_chain_t *tkc, xmlChar *line) |
| Setup a previously allocated chain for a CLI command line. More... | |
| void | tk_setup_chain_fields (tk_chain_t *tkc, xmlChar *str) |
| Setup a previously allocated chain for 'fields' RESTCONF query parameter str value. More... | |
| void | tk_setup_chain_feature (tk_chain_t *tkc, xmlChar *str) |
| Setup a previously allocated chain for 'if-feature' YANG 1.1. More... | |
| void | tk_setup_chain_yang (tk_chain_t *tkc, FILE *fp, const xmlChar *filename) |
| Setup a previously allocated chain for a YANG file. More... | |
| void | tk_setup_chain_yin (tk_chain_t *tkc, const xmlChar *filename) |
| Setup a previously allocated chain for a YIN file. More... | |
| void | tk_setup_chain_json_file (tk_chain_t *tkc, FILE *fp, const xmlChar *filename) |
| Setup a previously allocated chain for a JSON input stream. More... | |
| void | tk_setup_chain_json_buffer (tk_chain_t *tkc, xmlChar *buff) |
| Setup a previously allocated chain for a JSON buffer. More... | |
| void | tk_setup_chain_json_buffs (tk_chain_t *tkc, tk_getline_fn_t getline_fn, void *cookie) |
| Setup a previously allocated chain for a JSON buffer chain. More... | |
| void | tk_setup_chain_docmode (tk_chain_t *tkc) |
| Setup a previously allocated chain for a yangdump docmode output. More... | |
| void | tk_setup_chain_cli_line (tk_chain_t *tkc, xmlChar *str) |
| Setup a previously allocated chain for yangcli CLI line of input. More... | |
| void | tk_free_chain (tk_chain_t *tkc) |
| Cleanup and deallocate a tk_chain_t. More... | |
| ncx_btype_t | tk_get_yang_btype_id (const xmlChar *buff, uint32 len) |
| Check if the specified string is a YANG builtin type name checks for valid YANG data type name. More... | |
| const char * | tk_get_token_name (tk_type_t ttyp) |
| Get the symbolic token name. More... | |
| const char * | tk_get_token_sym (tk_type_t ttyp) |
| Get the symbolic token symbol. More... | |
| const char * | tk_get_btype_sym (ncx_btype_t btyp) |
| Get the symbolic token symbol for one of the base types. More... | |
| tk_type_t | tk_next_typ (tk_chain_t *tkc) |
| Get the token type of the next token. More... | |
| tk_type_t | tk_next_typ2 (tk_chain_t *tkc) |
| Get the token type of the token after the next token. More... | |
| boolean | tk_next_is_null (tk_chain_t *tkc) |
| Get the special sequence [null] is next. More... | |
| const xmlChar * | tk_next_val (tk_chain_t *tkc) |
| Get the token type of the next token. More... | |
| void | tk_dump_token (const tk_token_t *tk) |
| Debug printf the specified token !!! Very verbose !!! More... | |
| void | tk_dump_chain (const tk_chain_t *tkc) |
| Debug printf the token chain !!! Very verbose !!! More... | |
| boolean | tk_is_wsp_string (const tk_token_t *tk) |
| Check if the current token is a string with whitespace in it. More... | |
| status_t | tk_tokenize_input (tk_chain_t *tkc, ncx_module_t *mod) |
| Parse the input (FILE or buffer) into tk_token_t structs. More... | |
| status_t | tk_retokenize_cur_string (tk_chain_t *tkc, ncx_module_t *mod) |
| The current token is some sort of a string Reparse it according to the full YANG token list, as needed. More... | |
| tk_chain_t * | tk_tokenize_metadata_string (ncx_module_t *mod, xmlChar *str, status_t *res) |
| The specified ncx:metadata string is parsed into tokens convert the ncx:metadata content to 1 or 2 tokens. More... | |
| tk_chain_t * | tk_tokenize_xpath_string (ncx_module_t *mod, xmlChar *str, uint32 curlinenum, uint32 curlinepos, status_t *res) |
| The specified XPath string is parsed into tokens. More... | |
| uint32 | tk_token_count (const tk_chain_t *tkc) |
| Get the number of tokens in the queue. More... | |
| void | tk_reset_chain (tk_chain_t *tkc) |
| Reset the token chain current pointer to the start. More... | |
| tk_chain_t * | tk_clone_chain (tk_chain_t *oldtkc) |
| Allocatate and a new token parse chain and fill it with the specified token chain contents. More... | |
| status_t | tk_add_id_token (tk_chain_t *tkc, const xmlChar *valstr) |
| Allocatate a new ID token and add it to the parse chain. More... | |
| status_t | tk_add_pid_token (tk_chain_t *tkc, const xmlChar *prefix, uint32 prefixlen, const xmlChar *valstr) |
| Allocatate a new prefixed ID token and add it to the parse chain. More... | |
| status_t | tk_add_string_token (tk_chain_t *tkc, const xmlChar *valstr) |
| Allocatate a new string token and add it to the parse chain. More... | |
| status_t | tk_add_lbrace_token (tk_chain_t *tkc) |
| Allocatate a new left brace token and add it to the parse chain. More... | |
| status_t | tk_add_rbrace_token (tk_chain_t *tkc) |
| Allocatate a new right brace token and add it to the parse chain. More... | |
| status_t | tk_add_semicol_token (tk_chain_t *tkc) |
| Allocatate a new semi-colon token and add it to the parse chain. More... | |
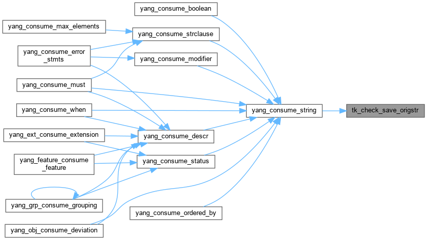
| status_t | tk_check_save_origstr (tk_chain_t *tkc, tk_token_t *tk, const void *field) |
| Check the docmode and the specified token; Save a tk_origptr_t if needed with the field address. More... | |
| const xmlChar * | tk_get_first_origstr (const tk_token_ptr_t *tkptr, boolean *dquote, boolean *morestr) |
| Get the first original string to use. More... | |
| const tk_origstr_t * | tk_first_origstr_rec (const tk_token_ptr_t *tkptr) |
| Get the first tk_origstr_t struct (if any) More... | |
| const tk_origstr_t * | tk_next_origstr_rec (const tk_origstr_t *origstr) |
| Get the next tk_origstr_t struct (if any) More... | |
| const xmlChar * | tk_get_origstr_parts (const tk_origstr_t *origstr, boolean *dquote, boolean *newline) |
| Get the fields from the original string record. More... | |
| const tk_token_ptr_t * | tk_find_tkptr (const tk_chain_t *tkc, const void *field) |
| Find the specified token pointer record. More... | |
| uint32 | tk_tkptr_quotes (const tk_token_ptr_t *tkptr) |
| Get the specified token pointer record token ID type Use the first string or only string. More... | |
| boolean | tk_cur_is_first (const tk_chain_t *tkc) |
| Check if the current token is the first token. More... | |
Convert YANG files and other syntaxes into a queue of tokens.
Processes YANG, XPath, JSON, and other languages used by the YANG compiler and the server in protocol messages.
| typedef status_t(* tk_getline_fn_t) (xmlChar *fillbuff, uint32 fillbuffsize, void *cookie) |
callback function to read a line into a buffer
| [out] | fillbuff | buffer to contain the next input line
|
| fillbuffsize | number of bytes allowed in fillbuff | |
| cookie | user cookie passed at init time |
| enum tk_origstr_typ_t |
| enum tk_source_t |
| enum tk_type_t |
different types of tokens parsed during 1st pass
| status_t tk_add_id_token | ( | tk_chain_t * | tkc, |
| const xmlChar * | valstr | ||
| ) |
Allocatate a new ID token and add it to the parse chain.
| tkc | token chain to use |
| valstr | ID name |

| status_t tk_add_lbrace_token | ( | tk_chain_t * | tkc | ) |
Allocatate a new left brace token and add it to the parse chain.
| tkc | token chain to use |

| status_t tk_add_pid_token | ( | tk_chain_t * | tkc, |
| const xmlChar * | prefix, | ||
| uint32 | prefixlen, | ||
| const xmlChar * | valstr | ||
| ) |
Allocatate a new prefixed ID token and add it to the parse chain.
| tkc | token chain to use |
| prefix | ID prefix |
| prefixlen | 'prefix' length in bytes |
| valstr | ID name |

| status_t tk_add_rbrace_token | ( | tk_chain_t * | tkc | ) |
Allocatate a new right brace token and add it to the parse chain.
| tkc | token chain to use |

| status_t tk_add_semicol_token | ( | tk_chain_t * | tkc | ) |
Allocatate a new semi-colon token and add it to the parse chain.
| tkc | token chain to use |

| status_t tk_add_string_token | ( | tk_chain_t * | tkc, |
| const xmlChar * | valstr | ||
| ) |
Allocatate a new string token and add it to the parse chain.
| tkc | token chain to use |
| valstr | string value to use |

| status_t tk_check_save_origstr | ( | tk_chain_t * | tkc, |
| tk_token_t * | tk, | ||
| const void * | field | ||
| ) |
Check the docmode and the specified token; Save a tk_origptr_t if needed with the field address.
| tkc | token chain to use |
| tk | token to use (usually TK_CUR()) |
| field | address of string field to save as the key |


| tk_chain_t * tk_clone_chain | ( | tk_chain_t * | oldtkc | ) |
Allocatate and a new token parse chain and fill it with the specified token chain contents.
| oldtkc | token chain to clone |


| boolean tk_cur_is_first | ( | const tk_chain_t * | tkc | ) |
Check if the current token is the first token.
| tkc | token chain to use |
| void tk_dump_chain | ( | const tk_chain_t * | tkc | ) |
Debug printf the token chain !!! Very verbose !!!
| tkc | token chain |


| void tk_dump_token | ( | const tk_token_t * | tk | ) |
Debug printf the specified token !!! Very verbose !!!
| tk | token to dump |

| const tk_token_ptr_t * tk_find_tkptr | ( | const tk_chain_t * | tkc, |
| const void * | field | ||
| ) |
Find the specified token pointer record.
| tkc | token chain to use |
| field | address of field to use as key to find |
| const tk_origstr_t * tk_first_origstr_rec | ( | const tk_token_ptr_t * | tkptr | ) |
Get the first tk_origstr_t struct (if any)
| tkptr | token pointer to use |
| void tk_free_chain | ( | tk_chain_t * | tkc | ) |
Cleanup and deallocate a tk_chain_t.
| tkc | TK chain to delete |


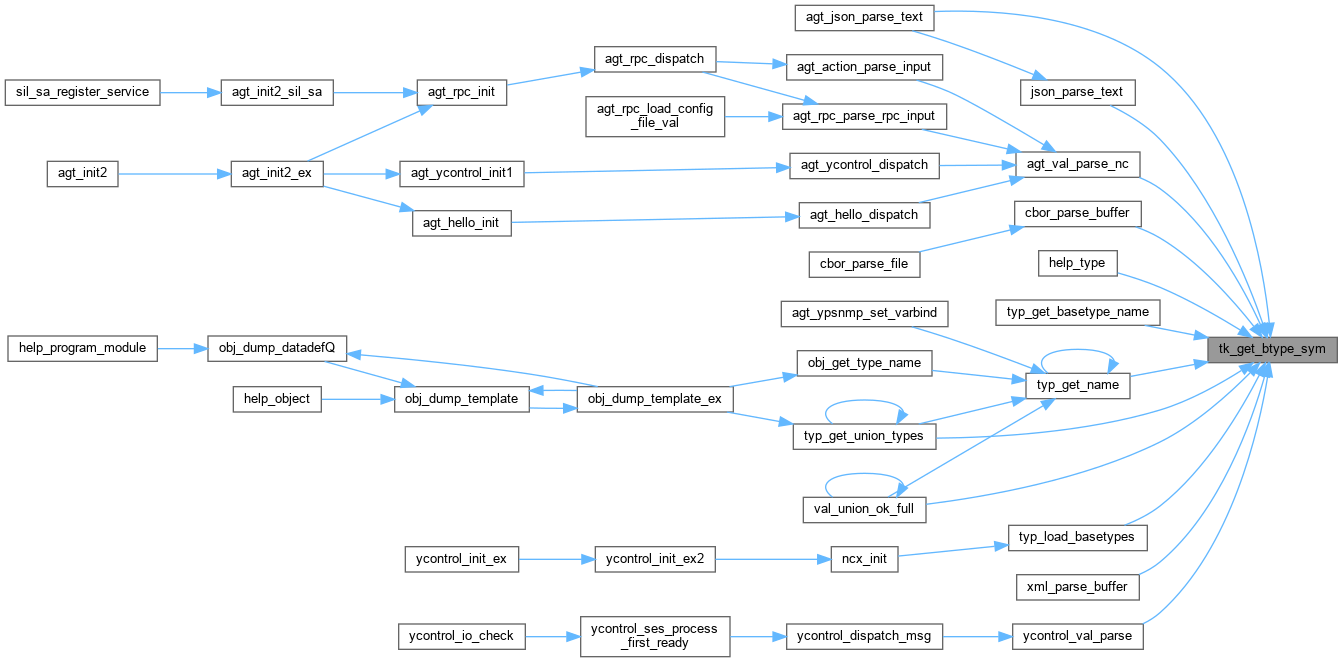
| const char * tk_get_btype_sym | ( | ncx_btype_t | btyp | ) |
Get the symbolic token symbol for one of the base types.
| btyp | base type |

| const xmlChar * tk_get_first_origstr | ( | const tk_token_ptr_t * | tkptr, |
| boolean * | dquote, | ||
| boolean * | morestr | ||
| ) |
Get the first original string to use.
| tkptr | token pointer to use | |
| [out] | dquote | address of return double quote flag
|
| [out] | morestr | address of return more string fragments flag
|
| const xmlChar * tk_get_origstr_parts | ( | const tk_origstr_t * | origstr, |
| boolean * | dquote, | ||
| boolean * | newline | ||
| ) |
Get the fields from the original string record.
| origstr | original string record pointer to use | |
| [out] | dquote | address of return double quote flag
|
| [out] | newline | address of return need newline flag
|
| const char * tk_get_token_name | ( | tk_type_t | ttyp | ) |
Get the symbolic token name.
| ttyp | token type |

| const char * tk_get_token_sym | ( | tk_type_t | ttyp | ) |
Get the symbolic token symbol.
| ttyp | token type |
| ncx_btype_t tk_get_yang_btype_id | ( | const xmlChar * | buff, |
| uint32 | len | ||
| ) |
Check if the specified string is a YANG builtin type name checks for valid YANG data type name.
| buff | token string to check – NOT ZERO-TERMINATED |
| len | length of string to check |

| boolean tk_is_wsp_string | ( | const tk_token_t * | tk | ) |
Check if the current token is a string with whitespace in it.
| tk | token to check |


| tk_chain_t * tk_new_chain | ( | void | ) |
Allocatate a new token parse chain.


| boolean tk_next_is_null | ( | tk_chain_t * | tkc | ) |
Get the special sequence [null] is next.
| tkc | token chain |

| const tk_origstr_t * tk_next_origstr_rec | ( | const tk_origstr_t * | origstr | ) |
Get the next tk_origstr_t struct (if any)
| origstr | origisnal string record pointer to use |
| tk_type_t tk_next_typ | ( | tk_chain_t * | tkc | ) |
Get the token type of the next token.
| tkc | token chain |

| tk_type_t tk_next_typ2 | ( | tk_chain_t * | tkc | ) |
Get the token type of the token after the next token.
| tkc | token chain |
| const xmlChar * tk_next_val | ( | tk_chain_t * | tkc | ) |
Get the token type of the next token.
| tkc | token chain |

| void tk_reset_chain | ( | tk_chain_t * | tkc | ) |
Reset the token chain current pointer to the start.
| tkc | token chain to reset |

| status_t tk_retokenize_cur_string | ( | tk_chain_t * | tkc, |
| ncx_module_t * | mod | ||
| ) |
The current token is some sort of a string Reparse it according to the full YANG token list, as needed.
The current token may be replaced with one or more tokens
| tkc | token chain |
| mod | module in progress (NULL if not used) |

| void tk_setup_chain_cli | ( | tk_chain_t * | tkc, |
| xmlChar * | line | ||
| ) |
Setup a previously allocated chain for a CLI command line.
| tkc | token chain to setup |
| line | CLI buffer to parse; this pointer is just borrowed it will not be freed when the token chain is freed |
| void tk_setup_chain_cli_line | ( | tk_chain_t * | tkc, |
| xmlChar * | str | ||
| ) |
Setup a previously allocated chain for yangcli CLI line of input.
| tkc | token chain to setup |
| str | CLI input to parse |
| void tk_setup_chain_conf | ( | tk_chain_t * | tkc, |
| FILE * | fp, | ||
| const xmlChar * | filename | ||
| ) |
Setup a previously allocated chain for a text config file.
| tkc | token chain to setup |
| fp | open file to use for text source |
| filename | source filespec |

| void tk_setup_chain_docmode | ( | tk_chain_t * | tkc | ) |
Setup a previously allocated chain for a yangdump docmode output.
| tkc | token chain to setup |

| void tk_setup_chain_feature | ( | tk_chain_t * | tkc, |
| xmlChar * | str | ||
| ) |
Setup a previously allocated chain for 'if-feature' YANG 1.1.
| tkc | token chain to setup |
| str | if-feature expression |
| void tk_setup_chain_fields | ( | tk_chain_t * | tkc, |
| xmlChar * | str | ||
| ) |
Setup a previously allocated chain for 'fields' RESTCONF query parameter str value.
| tkc | token chain to setup |
| str | fields RESTCONF query parameter value to parse; this pointer is just borrowed it will not be freed when the token chain is freed |

| void tk_setup_chain_json_buffer | ( | tk_chain_t * | tkc, |
| xmlChar * | buff | ||
| ) |
Setup a previously allocated chain for a JSON buffer.
| tkc | token chain to setup |
| buff | buffer to use for text source |
| void tk_setup_chain_json_buffs | ( | tk_chain_t * | tkc, |
| tk_getline_fn_t | getline_fn, | ||
| void * | cookie | ||
| ) |
Setup a previously allocated chain for a JSON buffer chain.
| tkc | token chain to setup |
| getline_fn | get next line function |
| cookie | cookie pointer to pass to get_next_buff_fn callback |
| void tk_setup_chain_json_file | ( | tk_chain_t * | tkc, |
| FILE * | fp, | ||
| const xmlChar * | filename | ||
| ) |
Setup a previously allocated chain for a JSON input stream.
| tkc | token chain to setup |
| fp | open file to use for text source |
| filename | source filespec |
| void tk_setup_chain_yang | ( | tk_chain_t * | tkc, |
| FILE * | fp, | ||
| const xmlChar * | filename | ||
| ) |
Setup a previously allocated chain for a YANG file.
| tkc | token chain to setup |
| fp | open file to use for text source |
| filename | source filespec |
| void tk_setup_chain_yin | ( | tk_chain_t * | tkc, |
| const xmlChar * | filename | ||
| ) |
Setup a previously allocated chain for a YIN file.
| tkc | token chain to setup |
| filename | source filespec |

| uint32 tk_tkptr_quotes | ( | const tk_token_ptr_t * | tkptr | ) |
Get the specified token pointer record token ID type Use the first string or only string.
| tkptr | token pointer to use |
| uint32 tk_token_count | ( | const tk_chain_t * | tkc | ) |
Get the number of tokens in the queue.
| tkc | token chain to check |

| status_t tk_tokenize_input | ( | tk_chain_t * | tkc, |
| ncx_module_t * | mod | ||
| ) |
Parse the input (FILE or buffer) into tk_token_t structs.
The tkc param must be initialized to use the internal buffer to read from the specified filespec:
tkc->filename
tkc->flags
tkc->fp
tkc->source
External buffer mode:
If no filename is provided, the the TK_FL_MALLOC flag will not be set, and the tkc->buff field must be initialized before this function is called. This function will not free the buffer, but just read from it until a '0' char is reached.
Error messages are printed by this function!! Do not duplicate error messages upon error return
| tkc | token chain |
| mod | module in progress (NULL if not used) !!! Just used for error messages !!! |


| tk_chain_t * tk_tokenize_metadata_string | ( | ncx_module_t * | mod, |
| xmlChar * | str, | ||
| status_t * | res | ||
| ) |
The specified ncx:metadata string is parsed into tokens convert the ncx:metadata content to 1 or 2 tokens.
| mod | module in progress for error purposes (may be NULL) | |
| str | string to tokenize | |
| [out] | res | address of return status
|

| tk_chain_t * tk_tokenize_xpath_string | ( | ncx_module_t * | mod, |
| xmlChar * | str, | ||
| uint32 | curlinenum, | ||
| uint32 | curlinepos, | ||
| status_t * | res | ||
| ) |
The specified XPath string is parsed into tokens.
| mod | module in progress for error purposes (may be NULL) | |
| str | string to tokenize | |
| curlinenum | current line number | |
| curlinepos | current line position | |
| [out] | res | address of return status
|

