![]() |
yumapro
25.10-4
YumaPro SDK
|
CLI inline parser parameter block. More...
#include <cli.h>

Data Fields | |
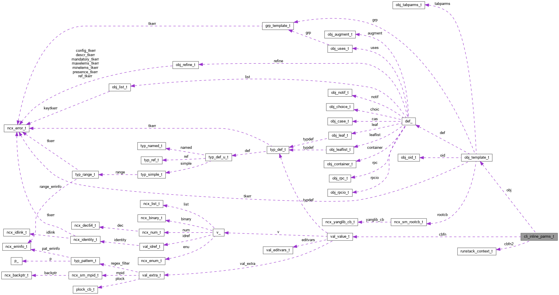
| obj_template_t * | obj |
| obj_template_t of the container that should be used to validate the input against the child nodes of this container | |
| boolean | valonly |
| valonly More... | |
| boolean | script |
| script More... | |
| boolean | autocomp |
| autocomp More... | |
| boolean | rawxml |
| rawxml XML parsing mode More... | |
| boolean | hide_unknown_error |
| hide_unknown_error used for show raw testing of the command line to see if it should be processed or skipped dues to unknown nodes More... | |
| cli_mode_t | mode |
| mode More... | |
| cli_xml_buffer_fn_t | cbfn |
| cbfn inline XML data only: callback for XML buffer parsing | |
| cli_var_replace_fn_t | cbfn2 |
| cbfn2 inline data variable replacement callback function | |
CLI inline parser parameter block.
| boolean autocomp |
autocomp
| boolean hide_unknown_error |
hide_unknown_error used for show raw testing of the command line to see if it should be processed or skipped dues to unknown nodes
| cli_mode_t mode |
mode
| boolean rawxml |
rawxml XML parsing mode
| boolean script |
script
| boolean valonly |
valonly