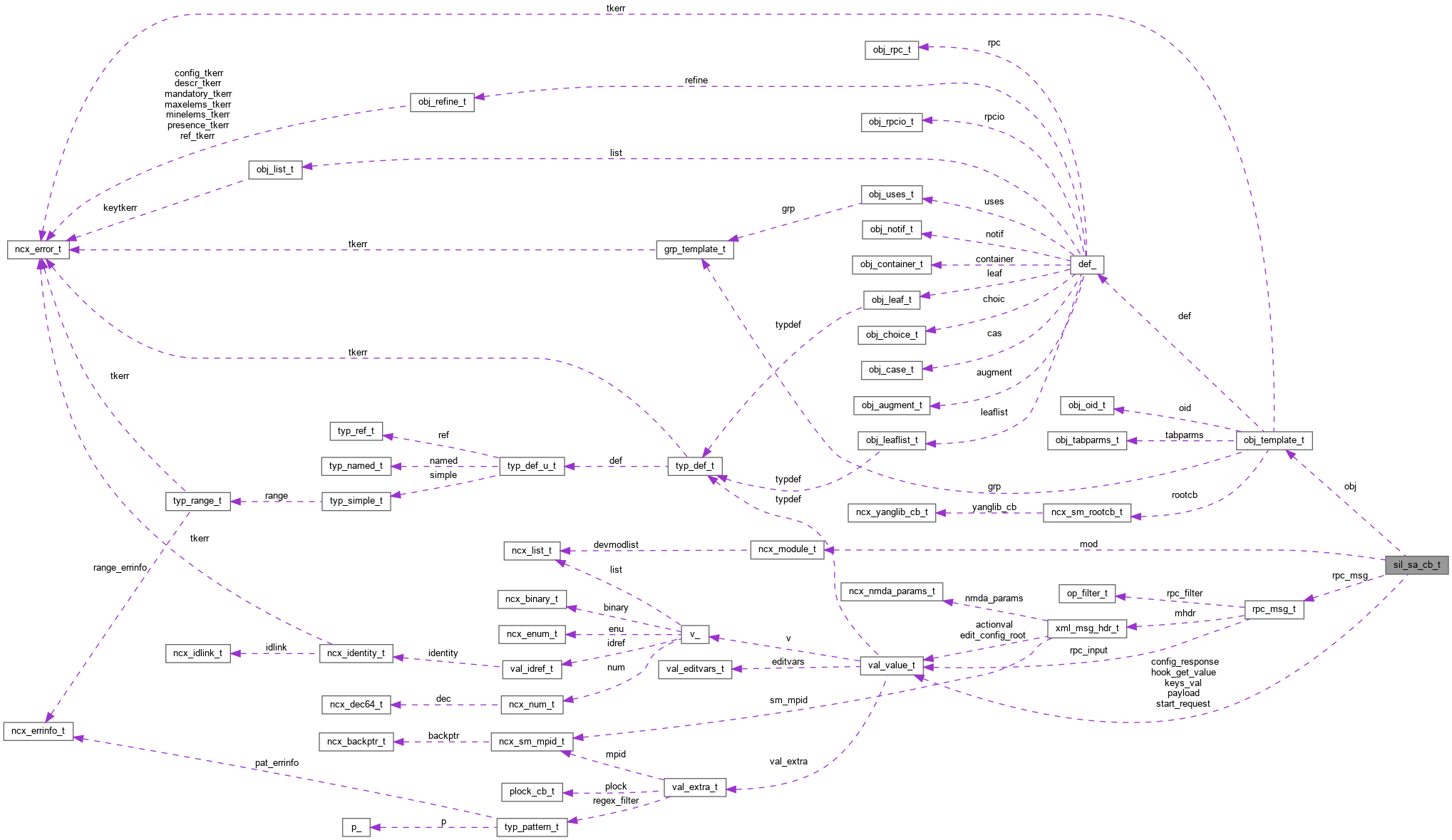
![]() |
yumapro
25.10-4
YumaPro SDK
|
control block for the SIL-SA module More...
#include <sil_sa_types.h>

Data Fields | |
| ncx_module_t * | mod |
| yumaworks-sil-sa YANG module | |
| obj_template_t * | obj |
| <sil-sa> object within the /ycontrol/payload object | |
| val_value_t * | payload |
| cached <payload> element for use in request messages | |
| sil_sa_state_t | state |
| SIL-SA module state. | |
| boolean | sil_load_done |
| SIL-SA library load is done. | |
| boolean | need_replay |
| SIL-SA library needs to trigger a config replay from the server. | |
| boolean | init2_done |
| init2 phase has been done. More... | |
| uint32 | msgid |
| request msgid that is expected in the response | |
| val_value_t * | config_response |
| cached <config-response> message body; list of modules/bundles to load | |
| val_value_t * | start_request |
| cached <start-transaction> message body | |
| ncx_transaction_id_t | txid |
| transaction ID derived from start_request | |
| boolean | is_validate |
| transaction is a <validate> operation | |
| boolean | is_reverse_edit |
| transaction is a reverse-edit during rollback | |
| boolean | is_load_config |
| transaction is an internal <load-config> | |
| dlq_hdr_t | editQ |
| parsed from start request msg | |
| struct sil_sa_edit_t_ * | cur_edit |
| edit-id maintained during the callback | |
| rpc_msg_t * | rpc_msg |
| dummy msg used for SIL-SA callback functions | |
| const xmlChar * | user_id |
| user-id backptr from the transaction | |
| const xmlChar * | client_addr |
| client address backptr from the transaction | |
| const xmlChar * | target |
| datastore target backptr from the transaction | |
| const xmlChar * | txid_str |
| transaction ID from the transaction | |
| uint32 | error_edit_index |
| saved by the sil_call_edit_phase code if an error occurs with a specific edit. More... | |
| status_t | error_edit_res |
| edit entry failure status | |
| const xmlChar * | error_edit_str |
| edit string for error | |
| dlq_hdr_t | bundleQ |
| queue of ncx_backptr to ncx_module_t | |
| dlq_hdr_t | library_parmQ |
| queue of ncx_backptr to malloced string | |
| dlq_hdr_t | bundle_unloadQ |
| queue of sil_sa_bundle_t struct | |
| val_value_t * | keys_val |
| backptr to the <keys> container passed in an <action-request> | |
| dlq_hdr_t | added_editQ |
| Queue of Hook added edits that will be used in the hook-respose msg Q of sil_sa_added_edit_t. | |
| boolean | is_hook_load |
| SIL-SA Hook support. | |
| boolean | is_hook_validate |
| Not the same as is_validate. More... | |
| val_value_t * | hook_get_value |
| <hook-get-response> return value | |
| boolean | skip_reverse_edit |
| keep track of a subsys already did the rollback phase so the cancel-transaction in commit phase caused a rollback callback. More... | |
| void * | get2_user_data_ref |
| keep track of the GETCB_GET2_USER_DATA_REF value one per entire SIL-SA which may not be OK if multiple client sessions called different GET2 callbacks | |
| uint32 | get2_user_data_index |
| keep track of the GETCB_GET2_USER_DATA_INDEX value one per entire SIL-SA which may not be OK if multiple client sessions called different GET2 callbacks | |
| dlq_hdr_t | sa_push_parmQ |
| Q of agt_sa_push_parms_t structs saved when a push-request(create) is received cleaned up if 'finish' received or subsys shutdown. | |
control block for the SIL-SA module
| uint32 error_edit_index |
saved by the sil_call_edit_phase code if an error occurs with a specific edit.
Edit index is the edit key leaf value that had an error
| boolean init2_done |
init2 phase has been done.
Could be deferred on the server
| boolean is_hook_validate |
Not the same as is_validate.
is_hook_validate if only TRUE if this is a Validate operation. is_validate is also TRUE when the transaction is happening during the validate phase.
| boolean skip_reverse_edit |
keep track of a subsys already did the rollback phase so the cancel-transaction in commit phase caused a rollback callback.
If so then skip the reverse_edit that might follow if another subsystem also registers for this object