![]() |
yumapro
25.10-4
YumaPro SDK
|
Special XPath GET2 state record to be used instead of val_value_t or val_child_hdr_t pointers. More...
#include <xpath.h>

Data Fields | |
| dlq_hdr_t | qhdr |
| queue header | |
| xpath_get2_state_t | get2_state |
| current state of this entry | |
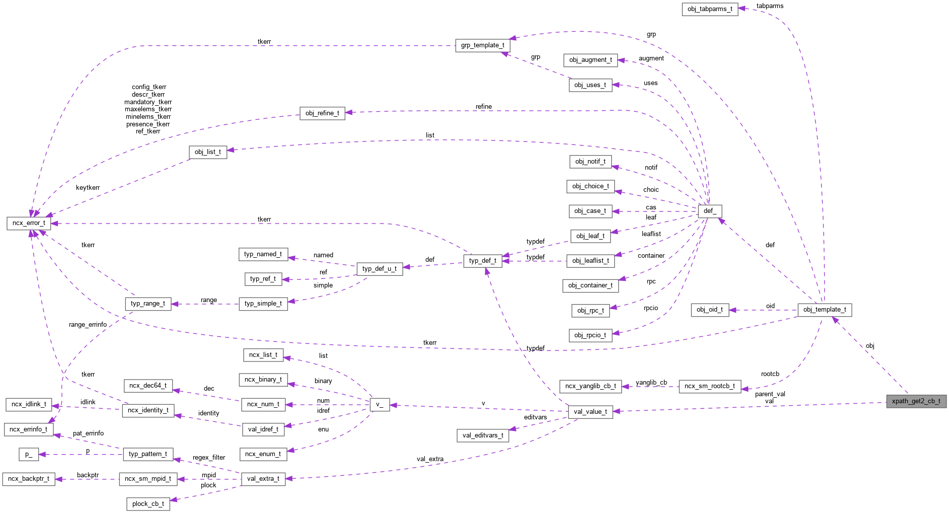
| obj_template_t * | obj |
| the GET2 callback is expected to be in this object | |
| val_value_t * | val |
| dummy value for container or list control block DO NOT USE DIRECTLY FOR CHILDREN OR PARENT | |
| val_value_t * | parent_val |
| only 1 of these 2 pointers should be set they are both back-pointers and not malloced here | |
| struct xpath_get2_cb_t_ * | parent_cb |
| parent control block used if parent_val not used | |
| struct getcb_get2_t_ * | get2cb |
| the getcb for this retrieval, ancestor keys in parent_val or parent_cb | |
| dlq_hdr_t | return_keyQ |
| If the get2cb is NULL then this is an expanded get2 CB for a YANG list. More... | |
| dlq_hdr_t | return_termQ |
| Q of val_value_t *. | |
| dlq_hdr_t | lookupQ |
| Q of getcb_get2_lookup_t. | |
Special XPath GET2 state record to be used instead of val_value_t or val_child_hdr_t pointers.
these values do not exist in a datastore val_value_t tree They are only available via GET2 callback
| dlq_hdr_t return_keyQ |
If the get2cb is NULL then this is an expanded get2 CB for a YANG list.
the get2cb gets used over and over to walk the list instances. The return keys are cloned and the return terminal nodes are stolen from the get2cb during the xpath1_walkre_fn callback
each entry represents 1 instance of a list callback Each entry is malloced and needs to be freed when this struct is freed Q of val_value_t *