![]() |
yumapro
25.10-4
YumaPro SDK
|
XPath result node struct. More...
#include <xpath.h>

Data Structures | |
| union | node_ |
| if the result->isval flag is false then the objptr is used in all resnodes in that result More... | |
Data Fields | |
| dlq_hdr_t | qhdr |
| queue header | |
| boolean | dblslash |
| double slash mode means the shorthand for the descendant-or-self axis was used | |
| boolean | aioval |
| flag indicating the XP_RNT_VAL node type came from a GET2 AIO value tree | |
| xpath_rntype_t | rntype |
| The result node type is the union discriminator for node_. | |
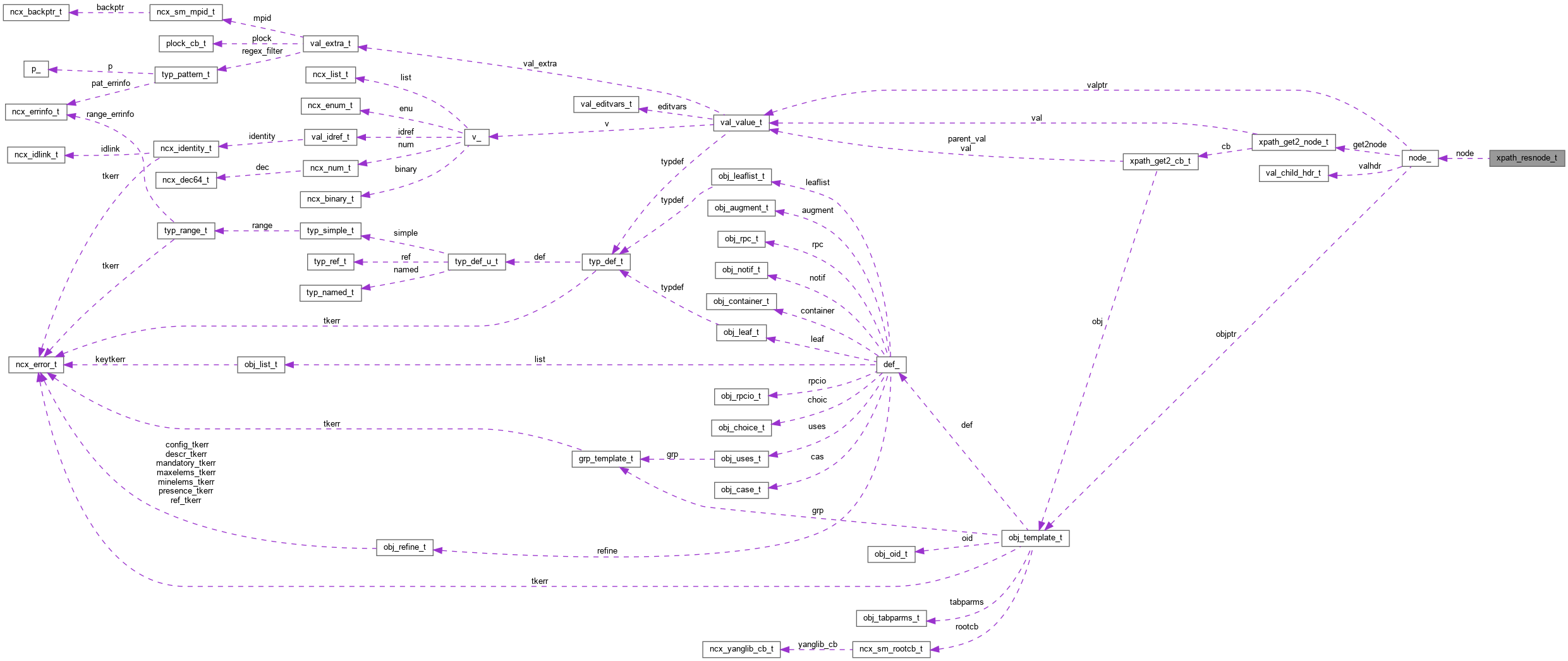
XPath result node struct.
The heavy lifting in XPath revolves around the constant changes ongoing node-set result. Each xpath_resnode_t respresents one implementation-specific set of nodes that match the result-in-progress (or final)