![]() |
yumapro
25.10-4
YumaPro SDK
|
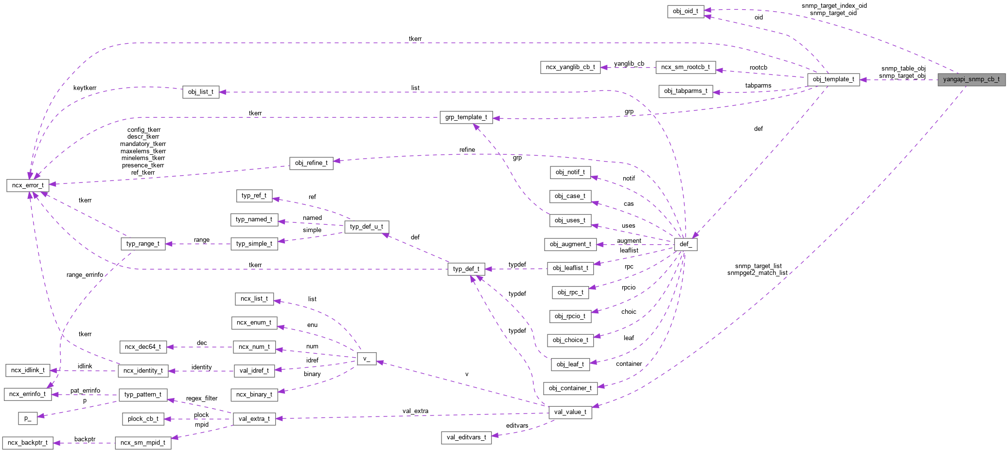
Restapi SNMP Control Block Used by RESTCONF to hold parse and request processing state for an SNMP request. More...
#include <yangapi.h>

Data Fields | |
| uint8 | snmp_pdu_code |
| SNMP PDU command code: More... | |
| obj_template_t * | snmp_target_obj |
| back pointer to target object (target leaf ONLY obj) | |
| obj_oid_t * | snmp_target_oid |
| Requested OID, for snmpget is the actual requested OID, For snmpgetnext will be the next OID wether next index OID or next obj OID For snmpget is the return OID back-ptr. | |
| boolean | snmp_key_walk |
| TRUE if need to walk all the list entries first in order to process getnext request on tabular instance. | |
| boolean | snmp_return_value_set |
| TRUE if instance node and value found and set FALSE otherwise. | |
| obj_oid_t * | snmp_target_index_oid |
| target index OID More... | |
| dlq_hdr_t | snmp_getnext_listQ |
| Q of malloced val_value struc Q of list entries with only keys in it. More... | |
| dlq_hdr_t | snmp_target_keyvalQ |
| Q of malloced val_value_t. More... | |
| val_value_t * | snmp_target_list |
| malloced requested list value that holds all keys | |
| uint32 | snmp_index_length |
| the length of the index, Specifies how many .k1.k2.k3 appended after the base table OID | |
| obj_template_t * | snmp_table_obj |
| back pointer to target table object of the target leaf node | |
| boolean | snmpget2_index_match |
| GET2 boolean TRUE if found matching list entry FALSE, if no entry found. | |
| val_value_t * | snmpget2_match_list |
| matched list value to use during get2 walking Used to find matching terminal value | |
Restapi SNMP Control Block Used by RESTCONF to hold parse and request processing state for an SNMP request.
| dlq_hdr_t snmp_getnext_listQ |
Q of malloced val_value struc Q of list entries with only keys in it.
Used to find the best getnext match
| uint8 snmp_pdu_code |
SNMP PDU command code:
SNMP_MSG_GET SNMP_MSG_GETNEXT SNMP_MSG_GETBULK SNMP_MSG_SET SNMP_MSG_RESPONSE SNMP_MSG_TRAP SNMP_MSG_INFORM SNMP_MSG_TRAP2 SNMP_MSG_REPORT
| obj_oid_t* snmp_target_index_oid |
target index OID
E.g.:
1.3.6.1.2.1.2.2.1.4 .10.10.11
| base OID | index OID (key) or instance
In the above example there are 3 indexes (keys) 10, 10, 11
snmp_target_index_oid is malloced, and is the requested index OID for snmpget/getnext. OR a new return index OID for getnext instance
| dlq_hdr_t snmp_target_keyvalQ |
Q of malloced val_value_t.
Q of keys. Converted from snmp_target_index_oid Contains all the keys from the requested OID or all the keys for the getnext instance