![]() |
yumapro
25.10-4
YumaPro SDK
|
APIs to access compiler data strctures during compilation. More...

Functions | |
| status_t | typ_load_basetypes (void) |
| Create typ_template_t structs for the base types. More... | |
| void | typ_unload_basetypes (void) |
| Unload and destroy the typ_template_t structs for the base types unload the typ_template_t structs for the ncx_btype_t types. More... | |
| typ_template_t * | typ_new_template (void) |
| Malloc and initialize the fields in a typ_template_t. More... | |
| void | typ_free_template (typ_template_t *typ) |
| Scrub the memory in a typ_template_t by freeing all the sub-fields and then freeing the entire struct itself. More... | |
| typ_def_t * | typ_new_typdef (void) |
| Malloc and initialize the fields in a typ_def_t. More... | |
| void | typ_init_typdef (typ_def_t *typdef) |
| init a pre-allocated typdef (done first) More... | |
| void | typ_init_simple (typ_def_t *tdef, ncx_btype_t btyp) |
| Init a typ_simple_t struct inside a typ_def_t. More... | |
| void | typ_init_named (typ_def_t *tdef) |
| Init a typ_named_t struct inside a typ_def_t. More... | |
| void | typ_free_typdef (typ_def_t *typdef) |
| Scrub the memory in a typ_def_t by freeing all Then free the typdef itself. More... | |
| void | typ_clean_typdef (typ_def_t *typdef) |
| Clean a typ_def_t struct, but do not delete it. More... | |
| void | typ_set_named_typdef (typ_def_t *typdef, typ_template_t *imptyp) |
| Set the fields in a named typedef (used by YANG parser) More... | |
| void | typ_unset_named_typdef (typ_def_t *typdef) |
| UnSet the typ link in a named typedef (used by YANG parser) More... | |
| const xmlChar * | typ_get_named_typename (const typ_def_t *typdef) |
| Get the type name of the named typ. More... | |
| const xmlChar * | typ_get_named_type_modname (const typ_def_t *typdef) |
| Get the module name of the named typ. More... | |
| uint32 | typ_get_named_type_linenum (const typ_def_t *typdef) |
| Get the line number of the type template of the named type. More... | |
| status_t | typ_set_new_named (typ_def_t *typdef, ncx_btype_t btyp) |
| Create a new typdef inside a typ_named_t struct inside a typ_def_t. More... | |
| typ_def_t * | typ_get_new_named (typ_def_t *typdef) |
| Access the new typdef inside a typ_named_t struct inside a typ_def_t. More... | |
| const typ_def_t * | typ_cget_new_named (const typ_def_t *typdef) |
| Access the new typdef inside a typ_named_t struct inside a typ_def_t. More... | |
| void | typ_set_simple_typdef (typ_template_t *typ, ncx_btype_t btyp) |
| Set the fields in a simple typedef (used by YANG parser) More... | |
| typ_enum_t * | typ_new_enum (const xmlChar *name) |
| Alloc and Init a typ_enum_t struct. More... | |
| typ_enum_t * | typ_new_enum2 (xmlChar *name) |
| Alloc and Init a typ_enum_t struct. More... | |
| void | typ_free_enum (typ_enum_t *en) |
| Free a typ_enum_t struct. More... | |
| typ_rangedef_t * | typ_new_rangedef (void) |
| Alloc and Init a typ_rangedef_t struct (range-stmt) More... | |
| void | typ_free_rangedef (typ_rangedef_t *rv, ncx_btype_t btyp) |
| Free a typ_rangedef_t struct (range-stmt) More... | |
| void | typ_normalize_rangeQ (dlq_hdr_t *rangeQ, ncx_btype_t btyp) |
| Start with a valid rangedef chain. More... | |
| dlq_hdr_t * | typ_get_rangeQ (typ_def_t *typdef) |
| Return the rangeQ for the given typdef. More... | |
| dlq_hdr_t * | typ_get_rangeQ_con (typ_def_t *typdef) |
| Return the rangeQ for the given typdef Do not follow typdef chains. More... | |
| const dlq_hdr_t * | typ_get_crangeQ (const typ_def_t *typdef) |
| Return the rangeQ for the given typdef. More... | |
| const dlq_hdr_t * | typ_get_crangeQ_con (const typ_def_t *typdef) |
| Return the rangeQ for the given typdef Do not follow typdef chains. More... | |
| typ_range_t * | typ_get_range_con (typ_def_t *typdef) |
| Return the range struct for the given typdef Do not follow typdef chains. More... | |
| const typ_range_t * | typ_get_crange_con (const typ_def_t *typdef) |
| Return the range struct for the given typdef Do not follow typdef chains. More... | |
| const xmlChar * | typ_get_rangestr (const typ_def_t *typdef) |
| Return the range string for the given typdef chain. More... | |
| const typ_rangedef_t * | typ_first_rangedef (const typ_def_t *typdef) |
| Return the lower bound range definition struct. More... | |
| const typ_rangedef_t * | typ_first_rangedef_con (const typ_def_t *typdef) |
| Return the lower bound range definition struct Constrain search to this typdef. More... | |
| status_t | typ_get_rangebounds_con (const typ_def_t *typdef, ncx_btype_t *btyp, const ncx_num_t **lb, const ncx_num_t **ub) |
| Return the lower and upper bound range number. More... | |
| ncx_strrest_t | typ_get_strrest (const typ_def_t *typdef) |
| Get the string restrinvtion type set for this typdef. More... | |
| void | typ_set_strrest (typ_def_t *typdef, ncx_strrest_t strrest) |
| Set the string restrinvtion type set for this typdef. More... | |
| typ_sval_t * | typ_new_sval (const xmlChar *str, ncx_btype_t btyp) |
| Alloc and Init a typ_sval_t struct malloc and init a string descriptor. More... | |
| void | typ_free_sval (typ_sval_t *sv) |
| Free a typ_sval_t struct free a string descriptor. More... | |
| typ_listval_t * | typ_new_listval (void) |
| Alloc and Init a typ_listval_t struct malloc and init a list descriptor. More... | |
| void | typ_free_listval (typ_listval_t *lv) |
| Free a typ_listval_t struct free a list descriptor. More... | |
| ncx_btype_t | typ_get_range_type (ncx_btype_t btyp) |
| Get the correct typ_rangedef_t data type for the indicated base type. More... | |
| ncx_btype_t | typ_get_basetype (const typ_def_t *typdef) |
| Get the final base type of the specified typ_def_t. More... | |
| ncx_btype_t | typ_get_basetype2 (typ_def_t *typdef) |
| Get the final base type of the specified typ_def_t. More... | |
| const xmlChar * | typ_get_name (const typ_def_t *typdef) |
| Get the name for the specified typdef. More... | |
| const xmlChar * | typ_get_basetype_name (const typ_template_t *typ) |
| Get the name of the final base type of the specified typ_template_t. More... | |
| const xmlChar * | typ_get_parenttype_name (const typ_template_t *typ) |
| Get the final base type of the specified typ_def_t. More... | |
| ncx_tclass_t | typ_get_base_class (const typ_def_t *typdef) |
| Follow any typdef links and get the class of the base typdef for the specified typedef. More... | |
| typ_template_t * | typ_get_basetype_typ (ncx_btype_t btyp) |
| Get the default typ_template_t for the specified base type. More... | |
| typ_def_t * | typ_get_basetype_typdef (ncx_btype_t btyp) |
| Get the default typdef for the specified base type. More... | |
| typ_def_t * | typ_get_parent_typdef (typ_def_t *typdef) |
| Get the next typ_def_t in a chain – for NCX_CL_NAMED chained typed. More... | |
| const typ_template_t * | typ_get_parent_type (const typ_template_t *typ) |
| Get the next typ_template_t in a chain – for NCX_CL_NAMED only. More... | |
| const typ_def_t * | typ_get_cparent_typdef (const typ_def_t *typdef) |
| Get the next typ_def_t in a chain – for NCX_CL_NAMED chained typed. More... | |
| typ_def_t * | typ_get_next_typdef (typ_def_t *typdef) |
| Get the next typ_def_t in a chain – for NCX_CL_NAMED chained typed. More... | |
| typ_def_t * | typ_get_base_typdef (typ_def_t *typdef) |
| Get the base typ_def_t in a chain – for NCX_CL_NAMED chained typed. More... | |
| typ_def_t * | typ_get_userdef_typdef (typ_def_t *typdef) |
| Get the base typ_def_t in a chain – for NCX_CL_NAMED chained typed. More... | |
| const typ_def_t * | typ_get_cuserdef_typdef (const typ_def_t *typdef) |
| Get the base typ_def_t in a chain – for NCX_CL_NAMED chained typed. More... | |
| const typ_def_t * | typ_get_cbase_typdef (const typ_def_t *typdef) |
| Get the base typ_def_t in a chain – for NCX_CL_NAMED chained typed Also NCX_CL_REF pointer typdefs. More... | |
| typ_def_t * | typ_get_qual_typdef (typ_def_t *typdef, ncx_squal_t squal) |
| Get the final typ_def_t of the specified typ_def_t based on the qualifier. More... | |
| const typ_def_t * | typ_get_cqual_typdef (const typ_def_t *typdef, ncx_squal_t squal) |
| Get the final typ_def_t of the specified typ_def_t based on the qualifier. More... | |
| const ncx_appinfo_t * | typ_find_appinfo (const typ_def_t *typdef, const xmlChar *prefix, const xmlChar *name) |
| Find the specified appinfo variable by its prefix and name. More... | |
| const ncx_appinfo_t * | typ_find_appinfo_con (const typ_def_t *typdef, const xmlChar *prefix, const xmlChar *name) |
| Find the specified appinfo name, constrained to the current typdef. More... | |
| boolean | typ_is_xpath_string (const typ_def_t *typdef) |
| Find the ncx:xpath extension within the specified typdef chain. More... | |
| boolean | typ_is_qname_string (const typ_def_t *typdef) |
| Find the ncx:qname extension within the specified typdef chain. More... | |
| boolean | typ_is_schema_instance_string (const typ_def_t *typdef) |
| Find the ncx:schema-instance extension within the specified typdef chain. More... | |
| const xmlChar * | typ_get_defval (const typ_template_t *typ) |
| Find the default value string for the specified type template get default from template. More... | |
| const xmlChar * | typ_get_default (const typ_def_t *typdef) |
| Check if this typdef has a default value defined get default from typdef. More... | |
| ncx_iqual_t | typ_get_iqualval (const typ_template_t *typ) |
| Find the instance qualifier value enum for the specified type template. More... | |
| ncx_iqual_t | typ_get_iqualval_def (const typ_def_t *typdef) |
| Find the instance qualifier value enum for the specified type template. More... | |
| const xmlChar * | typ_get_units (const typ_template_t *typ) |
| Find the units string for the specified type template. More... | |
| const xmlChar * | typ_get_units_from_typdef (const typ_def_t *typdef) |
| Find the units string for the specified typdef template. More... | |
| boolean | typ_has_children (ncx_btype_t btyp) |
| Check if this is a data type that uses the val.v.childQ. More... | |
| boolean | typ_has_index (ncx_btype_t btyp) |
| Check if this is a data type that has an index. More... | |
| boolean | typ_is_simple (ncx_btype_t btyp) |
| Check if this is a simple data type. More... | |
| boolean | typ_is_xsd_simple (ncx_btype_t btyp) |
| Check if this is a simple data type in XSD encoding. More... | |
| typ_enum_t * | typ_first_enumdef (typ_def_t *typdef) |
| Get the first enum def struct looks past named typedefs to base typedef. More... | |
| typ_enum_t * | typ_next_enumdef (typ_enum_t *enumdef) |
| Get the next enum def struct. More... | |
| typ_enum_t * | typ_get_enumdef_n (typ_def_t *typdef, uint32 num) |
| Get the enum defs defined based on enum order. More... | |
| const typ_enum_t * | typ_first_con_enumdef (const typ_def_t *typdef) |
| Get the first enum def struct constrained to this typdef. More... | |
| typ_enum_t * | typ_find_enumdef (dlq_hdr_t *ebQ, const xmlChar *name) |
| Get the specified enum def struct. More... | |
| uint32 | typ_enumdef_count (const typ_def_t *typdef) |
| Get the number of typ_enum_t Q entries. More... | |
| boolean | typ_enumdef_conditional (typ_def_t *typdef, const xmlChar *valstr) |
| Check if the specified enumdef value is conditional on if-feature. More... | |
| typ_def_t * | typ_get_correct_enumdef (typ_def_t *typdef) |
| Get the typ_enum_t to use. More... | |
| typ_enum_t * | typ_get_enumdef (typ_def_t *typdef, const xmlChar *valstr) |
| Get the typ_enum_t. More... | |
| const typ_sval_t * | typ_first_strdef (const typ_def_t *typdef) |
| Get the first string def struct. More... | |
| uint32 | typ_get_maxrows (const typ_def_t *typdef) |
| Get the maxrows value if it exists or zero if not. More... | |
| ncx_access_t | typ_get_maxaccess (const typ_def_t *typdef) |
| Find the max-access value for the specified typdef. More... | |
| ncx_data_class_t | typ_get_dataclass (const typ_def_t *typdef) |
| Find the data-class value for the specified typdef. More... | |
| ncx_merge_t | typ_get_mergetype (const typ_def_t *typdef) |
| Get the merge type for a specified type def. More... | |
| xmlns_id_t | typ_get_nsid (const typ_template_t *typ) |
| Return the namespace ID. More... | |
| typ_template_t * | typ_get_listtyp (typ_def_t *typdef) |
| Return the typ_template for the list type, if the supplied. More... | |
| const typ_template_t * | typ_get_clisttyp (const typ_def_t *typdef) |
| Return the typ_template for the list type, if the supplied. More... | |
| typ_unionnode_t * | typ_new_unionnode (typ_template_t *typ) |
| Alloc and Init a typ_unionnode_t struct. More... | |
| void | typ_free_unionnode (typ_unionnode_t *un) |
| Free a typ_unionnode_t struct. More... | |
| typ_def_t * | typ_get_unionnode_ptr (typ_unionnode_t *un) |
| Get the proper typdef pointer from a unionnode. More... | |
| typ_unionnode_t * | typ_first_unionnode (typ_def_t *typdef) |
| Get the first union node in the queue for a given typdef. More... | |
| const typ_unionnode_t * | typ_first_con_unionnode (const typ_def_t *typdef) |
| Get the first union node in the queue for a given typdef constrained. More... | |
| boolean | typ_is_number (ncx_btype_t btyp) |
| Check if the base type is numeric. More... | |
| boolean | typ_is_string (ncx_btype_t btyp) |
| Check if the base type is a simple string (not list) More... | |
| boolean | typ_is_enum (ncx_btype_t btyp) |
| Check if the base type is an enumeration. More... | |
| typ_pattern_t * | typ_new_pattern (const xmlChar *pat_str, boolean ocmode) |
| Malloc and init a pattern struct. More... | |
| void | typ_free_pattern (typ_pattern_t *pat) |
| Free a pattern struct. More... | |
| status_t | typ_compile_pattern (typ_pattern_t *pat) |
| Compile a pattern as into a regex_t struct. More... | |
| typ_pattern_t * | typ_get_first_pattern (typ_def_t *typdef) |
| Get the first pattern struct for a typdef. More... | |
| typ_pattern_t * | typ_get_next_pattern (typ_pattern_t *curpat) |
| Get the next pattern struct for a typdef. More... | |
| const typ_pattern_t * | typ_get_first_cpattern (const typ_def_t *typdef) |
| Get the first pattern struct for a typdef Const version. More... | |
| const typ_pattern_t * | typ_get_next_cpattern (const typ_pattern_t *curpat) |
| Get the next pattern struct for a typdef Const version. More... | |
| uint32 | typ_get_pattern_count (const typ_def_t *typdef) |
| Get the number of pattern structs in a typdef. More... | |
| ncx_errinfo_t * | typ_get_range_errinfo (typ_def_t *typdef) |
| Get the range errinfo for a typdef. More... | |
| void | typ_clean_typeQ (dlq_hdr_t *que) |
| Clean a queue of typ_template_t structs. More... | |
| boolean | typ_ok_for_inline_index (ncx_yang_version_t langver, ncx_btype_t btyp) |
| Check if the base type is okay to use in an inline index decl. More... | |
| boolean | typ_ok_for_metadata (ncx_btype_t btyp) |
| Check if the base type is okay to use in an XML attribute. More... | |
| boolean | typ_ok_for_union (ncx_yang_version_t langver, ncx_btype_t btyp) |
| Check if the base type is okay to use in an union decl. More... | |
| boolean | typ_ok (const typ_def_t *typdef) |
| Check if the typdef chain has any errors. More... | |
| boolean | typ_ok_for_xsdlist (ncx_btype_t btyp) |
| Check if the base type is okay to use in an ncx:xsdlist typedef. More... | |
| const xmlChar * | typ_get_leafref_path (const typ_def_t *typdef) |
| Get the path argument for the leafref data type. More... | |
| const void * | typ_get_leafref_path_addr (const typ_def_t *typdef) |
| Get the address of the path argument for the leafref data type. More... | |
| struct xpath_pcb_t_ * | typ_get_leafref_pcb (typ_def_t *typdef) |
| Get the XPath parser control block for the leafref data type returns xpath_pcb_t but cannot import due to H file loop. More... | |
| ncx_leafref_class_t | typ_get_leafref_class (typ_def_t *typdef) |
| Get the leafref class for the leafref type. More... | |
| void | typ_set_leafref_class_key (typ_def_t *typdef) |
| Change the leafref class for the type to NCX_LEAFREF_CLASS_KEY. More... | |
| boolean | typ_get_constrained (const typ_def_t *typdef) |
| Get the constrained true/false field for the data type leafref or instance-identifier constrained flag. More... | |
| boolean | typ_get_constrained_set (const typ_def_t *typdef) |
| Return TRUE if the require-instance stmt is set. More... | |
| void | typ_set_xref_typdef (typ_def_t *typdef, typ_def_t *target) |
| Set the target typdef for a leafref or instance-identifier NCX_BT_LEAFREF or NCX_BT_INSTANCE_ID. More... | |
| typ_def_t * | typ_get_xref_typdef (typ_def_t *typdef) |
| Get the xrefdef target typdef from a leafref or instance-identifier. More... | |
| boolean | typ_has_subclauses (const typ_def_t *typdef) |
| Check if the specified typdef has any sub-clauses. More... | |
| typ_idref_t * | typ_get_first_idref (typ_def_t *typdef) |
| Get the first idref field if this is an NCX_BT_IDREF typdef. More... | |
| typ_idref_t * | typ_get_next_idref (typ_def_t *typdef, typ_idref_t *curdef) |
| Get the next idref field if this is an NCX_BT_IDREF typdef. More... | |
| const typ_idref_t * | typ_get_first_cidref (typ_def_t *typdef) |
| Get the idref field if this is an NCX_BT_IDREF typdef Const version. More... | |
| const typ_idref_t * | typ_get_next_cidref (const typ_def_t *typdef, const typ_idref_t *curdef) |
| Get the next idref field if this is an NCX_BT_IDREF typdef. More... | |
| uint8 | typ_get_fraction_digits (const typ_def_t *typdef) |
| Get the fraction-digits field from the typdef chain typdef must be an NCX_BT_DECIMAL64 or 0 will be returned valid values are 1..18. More... | |
| status_t | typ_set_fraction_digits (typ_def_t *typdef, uint8 digits) |
| Set the fraction-digits field from the typdef chain. More... | |
| uint32 | typ_get_typ_linenum (const typ_template_t *typ) |
| Get the line number for the typ_template_t. More... | |
| uint32 | typ_get_typdef_linenum (const typ_def_t *typdef) |
| Get the line number for the typ_def_t. More... | |
| void | typ_get_union_types (typ_def_t *typdef, typ_union_walker_fn_t walkerfn, void *cookie) |
| Walk the union type nodes to print the names. More... | |
| void | typ_get_union_basetypes (typ_def_t *typdef, typ_union_walker2_fn_t walkerfn, void *cookie) |
| Walk the union type nodes to print the base type names. More... | |
| void | typ_get_union_typdefs (typ_def_t *typdef, typ_union_walker3_fn_t walkerfn, void *cookie) |
| |
| const xmlChar * | typ_get_yang_typename (const typ_def_t *typdef) |
| Get the YANG type name for this typdef if there is one. More... | |
| boolean | typ_union_needs_xpath_check (typ_def_t *checkdef) |
| Walk the union type nodes to check if there are any unconstrained leafref or instance-identifier nodes that need validation. More... | |
| typ_idref_t * | typ_new_idref (void) |
| Malloc a new idref. More... | |
| void | typ_free_idref (typ_idref_t *idref) |
| Clean and freec an idref. More... | |
APIs to access compiler data strctures during compilation.
Access the new typdef inside a typ_named_t struct inside a typ_def_t.
| typdef | pointer to the typ_def_t struct to check |
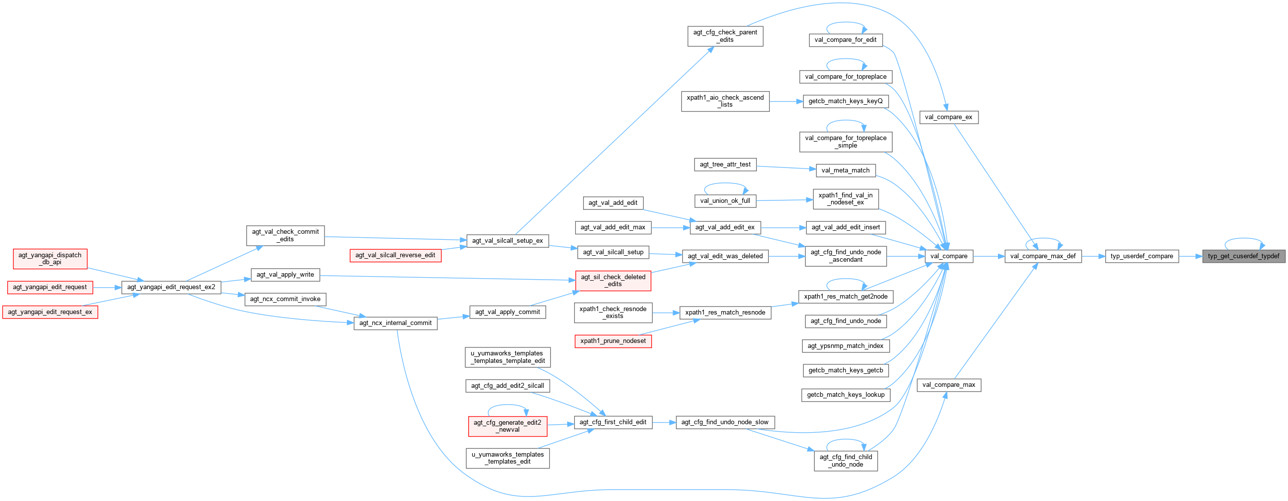
| void typ_clean_typdef | ( | typ_def_t * | typdef | ) |
| void typ_clean_typeQ | ( | dlq_hdr_t * | que | ) |
Clean a queue of typ_template_t structs.
| que | Q of typ_template_t to clean |


| status_t typ_compile_pattern | ( | typ_pattern_t * | pat | ) |
Compile a pattern as into a regex_t struct.
| [in,out] | pat | pattern to compile
|
| boolean typ_enumdef_conditional | ( | typ_def_t * | typdef, |
| const xmlChar * | valstr | ||
| ) |
Check if the specified enumdef value is conditional on if-feature.
| typdef | typ def struct to check |
| valstr | value string to check (1 enum or 1 bit) |


| uint32 typ_enumdef_count | ( | const typ_def_t * | typdef | ) |
Get the number of typ_enum_t Q entries.
| typdef | typ def struct to check |

| const ncx_appinfo_t * typ_find_appinfo | ( | const typ_def_t * | typdef, |
| const xmlChar * | prefix, | ||
| const xmlChar * | name | ||
| ) |
Find the specified appinfo variable by its prefix and name.
| typdef | typedef to check |
| prefix | module prefix (may be NULL) |
| name | name of the appinfo var to find |


| const ncx_appinfo_t * typ_find_appinfo_con | ( | const typ_def_t * | typdef, |
| const xmlChar * | prefix, | ||
| const xmlChar * | name | ||
| ) |
Find the specified appinfo name, constrained to the current typdef.
| typdef | typedef to check |
| prefix | appinfo module prefix (may be NULL) |
| name | name of the appinfo var to find |

| typ_enum_t * typ_find_enumdef | ( | dlq_hdr_t * | ebQ, |
| const xmlChar * | name | ||
| ) |
Get the specified enum def struct.
| ebQ | enum/bits Q to check |
| name | name of the enum to find |


| const typ_enum_t * typ_first_con_enumdef | ( | const typ_def_t * | typdef | ) |
Get the first enum def struct constrained to this typdef.
| typdef | typ def struct to check |
| const typ_unionnode_t * typ_first_con_unionnode | ( | const typ_def_t * | typdef | ) |
Get the first union node in the queue for a given typdef constrained.
| typdef | pointer to type definition for the union node |


| typ_enum_t * typ_first_enumdef | ( | typ_def_t * | typdef | ) |
Get the first enum def struct looks past named typedefs to base typedef.
| typdef | typ def struct to check |

| const typ_rangedef_t * typ_first_rangedef | ( | const typ_def_t * | typdef | ) |
Return the lower bound range definition struct.
Follow typdef chains if needed until first range found
| typdef | type def struct to check |

| const typ_rangedef_t * typ_first_rangedef_con | ( | const typ_def_t * | typdef | ) |
Return the lower bound range definition struct Constrain search to this typdef.
| typdef | typ def struct to check |
| const typ_sval_t * typ_first_strdef | ( | const typ_def_t * | typdef | ) |
Get the first string def struct.
| typdef | typ def struct to check |


| typ_unionnode_t * typ_first_unionnode | ( | typ_def_t * | typdef | ) |
Get the first union node in the queue for a given typdef.
| typdef | pointer to type definition for the union node |


| void typ_free_enum | ( | typ_enum_t * | en | ) |
Free a typ_enum_t struct.
free an enumeration descriptor
| en | enum struct to free |

| void typ_free_idref | ( | typ_idref_t * | idref | ) |
Clean and freec an idref.
| idref | struct to free |
| void typ_free_listval | ( | typ_listval_t * | lv | ) |
Free a typ_listval_t struct free a list descriptor.
| lv | typ_listval_t struct to free |

| void typ_free_pattern | ( | typ_pattern_t * | pat | ) |
Free a pattern struct.
Must be freed from any Q before calling this function
| pat | typ_pattern_t struct to free |


| void typ_free_rangedef | ( | typ_rangedef_t * | rv, |
| ncx_btype_t | btyp | ||
| ) |
Free a typ_rangedef_t struct (range-stmt)
| rv | rangeval struct to delete |
| btyp | base type of range (float and double have malloced strings) |


| void typ_free_sval | ( | typ_sval_t * | sv | ) |
Free a typ_sval_t struct free a string descriptor.
| sv | typ_sval_t struct to free |

| void typ_free_template | ( | typ_template_t * | typ | ) |
Scrub the memory in a typ_template_t by freeing all the sub-fields and then freeing the entire struct itself.
The struct must be removed from any queue it is in before this function is called.
| typ | typ_template_t to delete |


| void typ_free_typdef | ( | typ_def_t * | typdef | ) |
| void typ_free_unionnode | ( | typ_unionnode_t * | un | ) |
Free a typ_unionnode_t struct.
| un | union node to free |

| ncx_tclass_t typ_get_base_class | ( | const typ_def_t * | typdef | ) |
Follow any typdef links and get the class of the base typdef for the specified typedef.
| typdef | typdef to check |


Get the base typ_def_t in a chain – for NCX_CL_NAMED chained typed.
Also NCX_CL_REF pointer typdefs get the real typdef that describes the type, if the input is one of the 'pointer' typdef classes. Otherwise, just return the input typdef
| typdef | typdef to check |


| ncx_btype_t typ_get_basetype | ( | const typ_def_t * | typdef | ) |
| ncx_btype_t typ_get_basetype2 | ( | typ_def_t * | typdef | ) |
Get the final base type of the specified typ_def_t.
Follow any typdef links and get the actual base type of the specified typedef WILL SET final_type is btyp is set but not final_type
| typdef | typdef to check |


| const xmlChar * typ_get_basetype_name | ( | const typ_template_t * | typ | ) |
Get the name of the final base type of the specified typ_template_t.
| typ | template containing the typdef to check |

| typ_template_t * typ_get_basetype_typ | ( | ncx_btype_t | btyp | ) |
Get the default typ_template_t for the specified base type.
| btyp | base type to get |
| typ_def_t * typ_get_basetype_typdef | ( | ncx_btype_t | btyp | ) |
Get the default typdef for the specified base type.
| btyp | base type to get |

| const typ_template_t * typ_get_clisttyp | ( | const typ_def_t * | typdef | ) |
Return the typ_template for the list type, if the supplied.
typ_template contains a list typ_def, or named type chain leads to a NCX_BT_SLIST typdef (CONST version)
| typdef | typ_template_t struct to check |


| boolean typ_get_constrained | ( | const typ_def_t * | typdef | ) |
Get the constrained true/false field for the data type leafref or instance-identifier constrained flag.
| typdef | typdef for the the leafref or instance-identifier |


| boolean typ_get_constrained_set | ( | const typ_def_t * | typdef | ) |
Return TRUE if the require-instance stmt is set.
| typdef | typdef to check |


Get the typ_enum_t to use.
| typdef | typ def struct to check |


| const typ_def_t * typ_get_cqual_typdef | ( | const typ_def_t * | typdef, |
| ncx_squal_t | squal | ||
| ) |
Get the final typ_def_t of the specified typ_def_t based on the qualifier.
| typdef | typdef to check |
| squal | type of search qualifier desired
NCX_SQUAL_NONE == get first non-empty typdef
NCX_SQUAL_RANGE == find the first w/ range definition
NCX_SQUAL_VAL == find the first w/ stringval/pattern def
NCX_SQUAL_META == find the first typdef w/ meta-data def
|


| const typ_range_t * typ_get_crange_con | ( | const typ_def_t * | typdef | ) |
Return the range struct for the given typdef Do not follow typdef chains.
| typdef | typ def struct to check |
| const dlq_hdr_t * typ_get_crangeQ | ( | const typ_def_t * | typdef | ) |
Return the rangeQ for the given typdef.
Follow typdef chains if needed until first range found
| typdef | typ def struct to check |


| const dlq_hdr_t * typ_get_crangeQ_con | ( | const typ_def_t * | typdef | ) |
Return the rangeQ for the given typdef Do not follow typdef chains.
| typdef | typ def struct to check |
Get the base typ_def_t in a chain – for NCX_CL_NAMED chained typed.
Also NCX_CL_REF pointer typdefs Stop if the userdef field is set CONST VERSION
| typdef | typdef to check |


| ncx_data_class_t typ_get_dataclass | ( | const typ_def_t * | typdef | ) |
Find the data-class value for the specified typdef.
Follow named types to see if any parent typdef has a data-class clause, if none found in the parameter
| typdef | typ_def_t struct to check |


| const xmlChar * typ_get_default | ( | const typ_def_t * | typdef | ) |
Check if this typdef has a default value defined get default from typdef.
| typdef | typ_def_t struct to check |


| const xmlChar * typ_get_defval | ( | const typ_template_t * | typ | ) |
Find the default value string for the specified type template get default from template.
| typ | typ_template_t struct to check |


| typ_enum_t * typ_get_enumdef | ( | typ_def_t * | typdef, |
| const xmlChar * | valstr | ||
| ) |
Get the typ_enum_t.
| typdef | typ def struct to check |
| valstr | value string to find (1 enum or 1 bit) |

| typ_enum_t * typ_get_enumdef_n | ( | typ_def_t * | typdef, |
| uint32 | num | ||
| ) |
Get the enum defs defined based on enum order.
| typdef | typ def struct to check |
| num | enum # [ 0 to N-1 based ] |
| const typ_idref_t * typ_get_first_cidref | ( | typ_def_t * | typdef | ) |
Get the idref field if this is an NCX_BT_IDREF typdef Const version.
| typdef | typdef to check |


| const typ_pattern_t * typ_get_first_cpattern | ( | const typ_def_t * | typdef | ) |
Get the first pattern struct for a typdef Const version.
| typdef | typ_def_t to check |


| typ_idref_t * typ_get_first_idref | ( | typ_def_t * | typdef | ) |
Get the first idref field if this is an NCX_BT_IDREF typdef.
| typdef | typdef to check |

| typ_pattern_t * typ_get_first_pattern | ( | typ_def_t * | typdef | ) |
Get the first pattern struct for a typdef.
| typdef | typ_def_t to check |


| uint8 typ_get_fraction_digits | ( | const typ_def_t * | typdef | ) |
Get the fraction-digits field from the typdef chain typdef must be an NCX_BT_DECIMAL64 or 0 will be returned valid values are 1..18.
| typdef | typdef to check |


| ncx_iqual_t typ_get_iqualval | ( | const typ_template_t * | typ | ) |
Find the instance qualifier value enum for the specified type template.
| typ | typ_template_t struct to check |


| ncx_iqual_t typ_get_iqualval_def | ( | const typ_def_t * | typdef | ) |
Find the instance qualifier value enum for the specified type template.
| typdef | typ_def_t struct to check |


| ncx_leafref_class_t typ_get_leafref_class | ( | typ_def_t * | typdef | ) |
Get the leafref class for the leafref type.
| typdef | typdef for the leafref |


| const xmlChar * typ_get_leafref_path | ( | const typ_def_t * | typdef | ) |
Get the path argument for the leafref data type.
| typdef | typdef for the the leafref |


| const void * typ_get_leafref_path_addr | ( | const typ_def_t * | typdef | ) |
Get the address of the path argument for the leafref data type.
| typdef | typdef for the the leafref |

| struct xpath_pcb_t_ * typ_get_leafref_pcb | ( | typ_def_t * | typdef | ) |
Get the XPath parser control block for the leafref data type returns xpath_pcb_t but cannot import due to H file loop.
| typdef | typdef for the the leafref |


| typ_template_t * typ_get_listtyp | ( | typ_def_t * | typdef | ) |
Return the typ_template for the list type, if the supplied.
typ_template contains a list typ_def, or named type chain leads to a NCX_BT_SLIST or NCX_BT_BITS typdef
| typdef | typ_template_t struct to check |


| ncx_access_t typ_get_maxaccess | ( | const typ_def_t * | typdef | ) |
Find the max-access value for the specified typdef.
Follow named types to see if any parent typdef has a maxaccess clause, if none found in the parameter
| typdef | typ_def_t struct to check |


| uint32 typ_get_maxrows | ( | const typ_def_t * | typdef | ) |
Get the maxrows value if it exists or zero if not.
| typdef | typdef to check |


| ncx_merge_t typ_get_mergetype | ( | const typ_def_t * | typdef | ) |
Get the merge type for a specified type def.
| typdef | typ_def_t struct to check |


| const xmlChar * typ_get_name | ( | const typ_def_t * | typdef | ) |
Get the name for the specified typdef.
| typdef | type definition to check |


| uint32 typ_get_named_type_linenum | ( | const typ_def_t * | typdef | ) |
Get the line number of the type template of the named type.
| typdef | pointer to the typ_def_t struct to check |

| const xmlChar * typ_get_named_type_modname | ( | const typ_def_t * | typdef | ) |
Get the module name of the named typ.
| typdef | pointer to the typ_def_t struct to check |

| const xmlChar * typ_get_named_typename | ( | const typ_def_t * | typdef | ) |
Get the type name of the named typ.
| typdef | pointer to the typ_def_t struct to check |
Access the new typdef inside a typ_named_t struct inside a typ_def_t.
| typdef | pointer to the typ_def_t struct to check |

| const typ_idref_t * typ_get_next_cidref | ( | const typ_def_t * | typdef, |
| const typ_idref_t * | curdef | ||
| ) |
Get the next idref field if this is an NCX_BT_IDREF typdef.
| typdef | typdef to check |
| curdef | current idref |
| const typ_pattern_t * typ_get_next_cpattern | ( | const typ_pattern_t * | curpat | ) |
Get the next pattern struct for a typdef Const version.
| curpat | current typ_pattern_t to check |

| typ_idref_t * typ_get_next_idref | ( | typ_def_t * | typdef, |
| typ_idref_t * | curdef | ||
| ) |
Get the next idref field if this is an NCX_BT_IDREF typdef.
| typdef | typdef to check |
| curdef | current idref |
| typ_pattern_t * typ_get_next_pattern | ( | typ_pattern_t * | curpat | ) |
Get the next pattern struct for a typdef.
| curpat | current typ_pattern_t to check |

Get the next typ_def_t in a chain – for NCX_CL_NAMED chained typed.
Also NCX_CL_REF pointer typdefs Get the next typdef in the chain for NCX_CL_NAMED or NCX_CL_REF Returns the input typdef for all other typdef classes
| typdef | typdef to check |


| xmlns_id_t typ_get_nsid | ( | const typ_template_t * | typ | ) |
Return the namespace ID.
| typ | typ_template_t struct to check |
Get the next typ_def_t in a chain – for NCX_CL_NAMED chained typed.
Also NCX_CL_REF pointer typdefs Ignores current named type even if if has new restrictions Get the parent typdef for NCX_CL_NAMED and NCX_CL_REF Returns NULL for all other classes
| typdef | typdef to check |

| const typ_template_t * typ_get_parent_type | ( | const typ_template_t * | typ | ) |
Get the next typ_template_t in a chain – for NCX_CL_NAMED only.
| typ | type template to check |
| const xmlChar * typ_get_parenttype_name | ( | const typ_template_t * | typ | ) |
| uint32 typ_get_pattern_count | ( | const typ_def_t * | typdef | ) |
Get the number of pattern structs in a typdef.
| typdef | typ_def_t to check |

| typ_def_t * typ_get_qual_typdef | ( | typ_def_t * | typdef, |
| ncx_squal_t | squal | ||
| ) |
Get the final typ_def_t of the specified typ_def_t based on the qualifier.
Get the next typdef in the chain for NCX_CL_NAMED or NCX_CL_REF Skip any named types without the specific restriction defined
Returns the input typdef for simple typdef classes
| typdef | typdef to check |
| squal | type of search qualifier desired
NCX_SQUAL_NONE == get first non-empty typdef
NCX_SQUAL_RANGE == find the first w/ range definition
NCX_SQUAL_VAL == find the first w/ stringval/pattern def
NCX_SQUAL_META == find the first typdef w/ meta-data def
|


| typ_range_t * typ_get_range_con | ( | typ_def_t * | typdef | ) |
Return the range struct for the given typdef Do not follow typdef chains.
| typdef | typ def struct to check |
| ncx_errinfo_t * typ_get_range_errinfo | ( | typ_def_t * | typdef | ) |
Get the range errinfo for a typdef.
| typdef | typ_def_t to check |

| ncx_btype_t typ_get_range_type | ( | ncx_btype_t | btyp | ) |
Get the correct typ_rangedef_t data type for the indicated base type.
get the proper range base type to use for a given base type
| btyp | base type enum |

| status_t typ_get_rangebounds_con | ( | const typ_def_t * | typdef, |
| ncx_btype_t * | btyp, | ||
| const ncx_num_t ** | lb, | ||
| const ncx_num_t ** | ub | ||
| ) |
Return the lower and upper bound range number.
Constrain search to this typdef deprecated – does not support multi-part ranges
| typdef | typ def struct to check | |
| [out] | btyp | pointer to output range number type *btyp the type of number in the return type, if non-NULL |
| [out] | lb | pointer to output lower bound number *lb lower bound number |
| [out] | ub | pointer to output upper bound number *ub upper bound number |
| dlq_hdr_t * typ_get_rangeQ | ( | typ_def_t * | typdef | ) |
Return the rangeQ for the given typdef.
Follow typdef chains if needed until first range found
| typdef | typ def struct to check |


| dlq_hdr_t * typ_get_rangeQ_con | ( | typ_def_t * | typdef | ) |
Return the rangeQ for the given typdef Do not follow typdef chains.
| typdef | typ def struct to check |

| const xmlChar * typ_get_rangestr | ( | const typ_def_t * | typdef | ) |
Return the range string for the given typdef chain.
| typdef | typ def struct to check |


| ncx_strrest_t typ_get_strrest | ( | const typ_def_t * | typdef | ) |
Get the string restrinvtion type set for this typdef.
| typdef | typdef to check |


| uint32 typ_get_typ_linenum | ( | const typ_template_t * | typ | ) |
Get the line number for the typ_template_t.
| typ | type template to check |

| uint32 typ_get_typdef_linenum | ( | const typ_def_t * | typdef | ) |
| void typ_get_union_basetypes | ( | typ_def_t * | typdef, |
| typ_union_walker2_fn_t | walkerfn, | ||
| void * | cookie | ||
| ) |
Walk the union type nodes to print the base type names.
| typdef | typ_def_t for the designated union type |
| walkerfn | union node walker fn |
| cookie | pointer to pass to walkerfn |


| void typ_get_union_typdefs | ( | typ_def_t * | typdef, |
| typ_union_walker3_fn_t | walkerfn, | ||
| void * | cookie | ||
| ) |
| typdef | typ_def_t for the designated union type |
| walkerfn | union node walker fn |
| cookie | pointer to pass to walkerfn |


| void typ_get_union_types | ( | typ_def_t * | typdef, |
| typ_union_walker_fn_t | walkerfn, | ||
| void * | cookie | ||
| ) |
Walk the union type nodes to print the names.
| typdef | typ_def_t for the designated union type |
| walkerfn | union node walker fn |
| cookie | pointer to pass to walkerfn |


| typ_def_t * typ_get_unionnode_ptr | ( | typ_unionnode_t * | un | ) |
Get the proper typdef pointer from a unionnode.
| un | union node to check |
| const xmlChar * typ_get_units | ( | const typ_template_t * | typ | ) |
Find the units string for the specified type template.
| typ | typ_template_t struct to check |

| const xmlChar * typ_get_units_from_typdef | ( | const typ_def_t * | typdef | ) |
Find the units string for the specified typdef template.
Follow any NCX_CL_NAMED typdefs and check for a units clause in the the nearest ancestor typdef get units from named type if any
| typdef | typ_def_t struct to check |

Get the base typ_def_t in a chain – for NCX_CL_NAMED chained typed.
Also NCX_CL_REF pointer typdefs Stop if the userdef field is set
| typdef | typdef to check |


Get the xrefdef target typdef from a leafref or instance-identifier.
NCX_BT_LEAFREF or NCX_BT_INSTANCE_ID
| typdef | typdef for the the leafref or instance-identifier |


| const xmlChar * typ_get_yang_typename | ( | const typ_def_t * | typdef | ) |
Get the YANG type name for this typdef if there is one.
| typdef | pointer to the typ_def_t struct to check |

| boolean typ_has_children | ( | ncx_btype_t | btyp | ) |
Check if this is a data type that uses the val.v.childQ.
| btyp | base type enum |

| boolean typ_has_index | ( | ncx_btype_t | btyp | ) |
Check if this is a data type that has an index.
| btyp | base type enum |
| boolean typ_has_subclauses | ( | const typ_def_t * | typdef | ) |
Check if the specified typdef has any sub-clauses.
Used by yangdump to reverse-engineer the YANG from the typdef If any appinfo clauses present, then the result will be TRUE
| typdef | typdef to check |
| void typ_init_named | ( | typ_def_t * | tdef | ) |
Init a typ_named_t struct inside a typ_def_t.
init a named data type after typ_init_typdef
INPUTS: typdef == pointer to the typ_def_t struct to init as a NCX_CL_SIMPLE variant
| void typ_init_simple | ( | typ_def_t * | tdef, |
| ncx_btype_t | btyp | ||
| ) |
Init a typ_simple_t struct inside a typ_def_t.
init a simple data type after typ_init_typdef
| tdef | pointer to the typ_def_t struct to init as a NCX_CL_SIMPLE variant |
| btyp | base type to use for type |


| void typ_init_typdef | ( | typ_def_t * | typdef | ) |
init a pre-allocated typdef (done first)
Initialize the fields in a typ_def_t
!! Still need to call typ_init_simple !! when the actual builting type is determined
| typdef | pointer to the struct to initialize |


| boolean typ_is_enum | ( | ncx_btype_t | btyp | ) |
Check if the base type is an enumeration.
| btyp | base type enum to check |
| boolean typ_is_number | ( | ncx_btype_t | btyp | ) |
Check if the base type is numeric.
| btyp | basetype enum to check |

| boolean typ_is_qname_string | ( | const typ_def_t * | typdef | ) |
Find the ncx:qname extension within the specified typdef chain.
| typdef | start of typ_def_t chain to check |


| boolean typ_is_schema_instance_string | ( | const typ_def_t * | typdef | ) |
Find the ncx:schema-instance extension within the specified typdef chain.
| typdef | start of typ_def_t chain to check |


| boolean typ_is_simple | ( | ncx_btype_t | btyp | ) |
Check if this is a simple data type.
| btyp | base type enum |

| boolean typ_is_string | ( | ncx_btype_t | btyp | ) |
Check if the base type is a simple string (not list)
| btyp | base type enum to check |

| boolean typ_is_xpath_string | ( | const typ_def_t * | typdef | ) |
Find the ncx:xpath extension within the specified typdef chain.
| typdef | start of typ_def_t chain to check |


| boolean typ_is_xsd_simple | ( | ncx_btype_t | btyp | ) |
Check if this is a simple data type in XSD encoding.
| btyp | base type enum |
| status_t typ_load_basetypes | ( | void | ) |
Create typ_template_t structs for the base types.
Must be called before any modules are loaded load the typ_template_t structs for the ncx_btype_t types MUST be called during ncx_init startup


| typ_enum_t * typ_new_enum | ( | const xmlChar * | name | ) |
Alloc and Init a typ_enum_t struct.
malloc and init an enumeration descriptor, strdup name ptr
| name | name string for the enumeration |

| typ_enum_t * typ_new_enum2 | ( | xmlChar * | name | ) |
Alloc and Init a typ_enum_t struct.
Use the string value as-is, instead of mallocing a new one malloc and init an enumeration descriptor, pass off name ptr
| name | name string for the enumeration (will get free-ed later!!) PASS OFF THIS MEMORY HERE |

| typ_idref_t * typ_new_idref | ( | void | ) |
Malloc a new idref.
| typ_listval_t * typ_new_listval | ( | void | ) |
Alloc and Init a typ_listval_t struct malloc and init a list descriptor.

| typ_pattern_t * typ_new_pattern | ( | const xmlChar * | pat_str, |
| boolean | ocmode | ||
| ) |
Malloc and init a pattern struct.
| pat_str | pattern string to copy and save |
| ocmode | T:openconfig pattern mode; F: IETF pattern mode |

| typ_rangedef_t * typ_new_rangedef | ( | void | ) |
Alloc and Init a typ_rangedef_t struct (range-stmt)
| typ_sval_t * typ_new_sval | ( | const xmlChar * | str, |
| ncx_btype_t | btyp | ||
| ) |
Alloc and Init a typ_sval_t struct malloc and init a string descriptor.
| str | string value inside token to copy |
| btyp | type of string (NCX_BT_STRING/LIST, OSTRING/OLIST) |

| typ_template_t * typ_new_template | ( | void | ) |
Malloc and initialize the fields in a typ_template_t.


| typ_def_t * typ_new_typdef | ( | void | ) |
Malloc and initialize the fields in a typ_def_t.


| typ_unionnode_t * typ_new_unionnode | ( | typ_template_t * | typ | ) |
Alloc and Init a typ_unionnode_t struct.
| typ | pointer to type template for this union node |
| typ_enum_t * typ_next_enumdef | ( | typ_enum_t * | enumdef | ) |
Get the next enum def struct.
| enumdef | typ enum struct to check |

| void typ_normalize_rangeQ | ( | dlq_hdr_t * | rangeQ, |
| ncx_btype_t | btyp | ||
| ) |
Start with a valid rangedef chain.
Combine any consecutive range definitions like 1..4|5|6|7..9 would break replaced with 1..9 concat consecutive rangedef sections for integral numbers
Not done for NCX_BT_FLOAT64 data types
| rangeQ | Q of typ_rangeval_t structs to normalize |
| btyp | base type of range |

| boolean typ_ok | ( | const typ_def_t * | typdef | ) |
Check if the typdef chain has any errors.
Checks the named types in the typdef chain to see if they were already flagged as invalid
| typdef | starting typdef to check |


| boolean typ_ok_for_inline_index | ( | ncx_yang_version_t | langver, |
| ncx_btype_t | btyp | ||
| ) |
Check if the base type is okay to use in an inline index decl.
| langver | YANG language version |
| btyp | base type enum |

| boolean typ_ok_for_metadata | ( | ncx_btype_t | btyp | ) |
Check if the base type is okay to use in an XML attribute.
| btyp | base type enum |

| boolean typ_ok_for_union | ( | ncx_yang_version_t | langver, |
| ncx_btype_t | btyp | ||
| ) |
Check if the base type is okay to use in an union decl.
| langver | YANG language version enum |
| btyp | base type enum |
| boolean typ_ok_for_xsdlist | ( | ncx_btype_t | btyp | ) |
Check if the base type is okay to use in an ncx:xsdlist typedef.
| btyp | base type enum |
Set the fraction-digits field from the typdef chain.
| typdef | typdef to set (must be TYP_CL_SIMPLE) |
| digits | digits value to set |
| void typ_set_leafref_class_key | ( | typ_def_t * | typdef | ) |
Change the leafref class for the type to NCX_LEAFREF_CLASS_KEY.
| typdef | typdef for the the leafref |

| void typ_set_named_typdef | ( | typ_def_t * | typdef, |
| typ_template_t * | imptyp | ||
| ) |
Set the fields in a named typedef (used by YANG parser)
| typdef | type def struct to set |
| imptyp | named type to set within 'typ.typdef' |
| status_t typ_set_new_named | ( | typ_def_t * | typdef, |
| ncx_btype_t | btyp | ||
| ) |
Create a new typdef inside a typ_named_t struct inside a typ_def_t.
| typdef | pointer to the typ_def_t struct to setup |
| btyp | builtin type (NCX_BT_NONE if local type extension) |

| void typ_set_simple_typdef | ( | typ_template_t * | typ, |
| ncx_btype_t | btyp | ||
| ) |
Set the fields in a simple typedef (used by YANG parser)
| typ | type template to set |
| btyp | builtin type to set within 'typ.typdef' |
| void typ_set_strrest | ( | typ_def_t * | typdef, |
| ncx_strrest_t | strrest | ||
| ) |
Set the string restrinvtion type set for this typdef.
| typdef | typdef to check |
| strrest | string restriction enum value to set |
Set the target typdef for a leafref or instance-identifier NCX_BT_LEAFREF or NCX_BT_INSTANCE_ID.
| [in,out] | typdef | typdef for the the leafref or instance-identifier; typdef is set with the target typdef |
| target | target object typedef |

| boolean typ_union_needs_xpath_check | ( | typ_def_t * | checkdef | ) |
Walk the union type nodes to check if there are any unconstrained leafref or instance-identifier nodes that need validation.
| checkdef | typ_def_t for the designated union type |


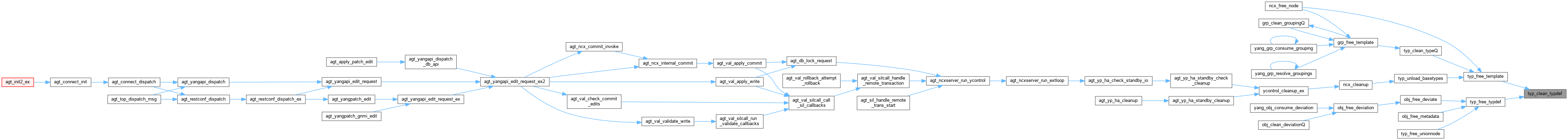
| void typ_unload_basetypes | ( | void | ) |
Unload and destroy the typ_template_t structs for the base types unload the typ_template_t structs for the ncx_btype_t types.
SHOULD be called during ncx_cleanup


| void typ_unset_named_typdef | ( | typ_def_t * | typdef | ) |
UnSet the typ link in a named typedef (used by YANG parser)
Needed if there is a named type loop to prevent any type references such as typ_get_basetype and loop until crash
| typdef | type def struct to set |