![]() |
yumapro
25.10-4
YumaPro SDK
|
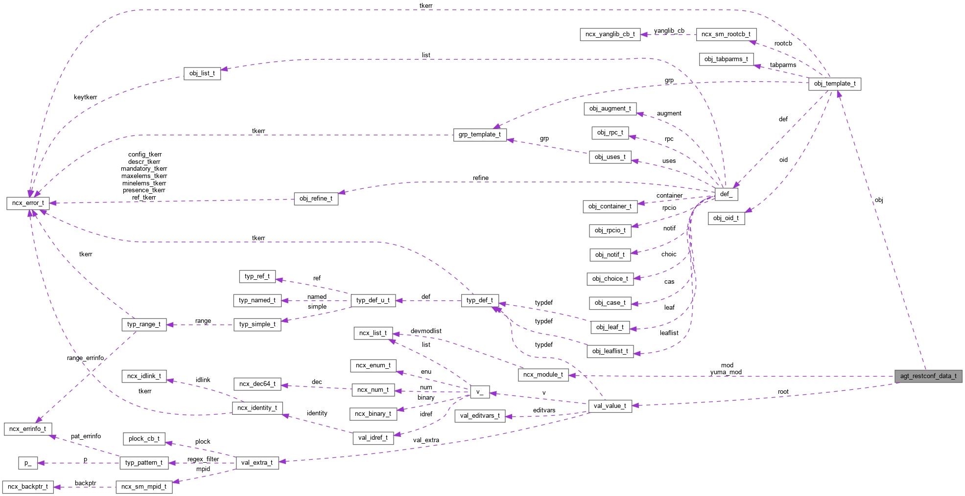
RESTCONF structure for data. More...
#include <agt_restcmn.h>

Data Fields | |
| ncx_module_t * | mod |
| ietf-restconf module | |
| ncx_module_t * | yuma_mod |
| yumaworks-restconf module | |
| obj_template_t * | obj |
| /restconf container | |
| val_value_t * | root |
| template for retrieval | |
| uint32 | cap_changes |
| capability set | |
| uint32 | requests |
| limit in the EVAL_VERSION | |
| boolean | restconf_enabled |
| RESTCONF protocol OK. | |
| xmlns_id_t | mod_nsid |
| module namespace iD | |
RESTCONF structure for data.