![]() |
yumapro
25.10-4
YumaPro SDK
|
Special XPath GET2 resnode. More...
#include <xpath.h>

Data Fields | |
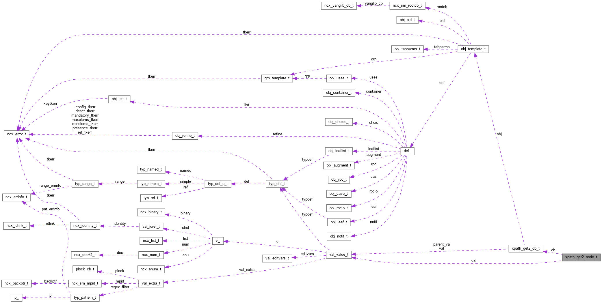
| xpath_get2_cb_t * | cb |
| the 'cb' is always set and is a back-pointer to the xpath_cb_t stored in the pcb get2_cbQ the 'val' ptr if set is a backptr inside the struct pointed to by 'cb' | |
| val_value_t * | val |
| if 'val' is not set then this resnode represents the object node for a container or list; if set then it represents an instance of a terminal data node | |
| xpath_get2_form_t | form |
| the form field determines the type of get2 node More... | |
Special XPath GET2 resnode.
They are only available via GET2 callback
| xpath_get2_form_t form |
the form field determines the type of get2 node
XP_FORM_GETCB:
the val and valhdr fields are NULL
the cb represents the callback for this container or list
The YANG container has 1 form:
cb->return_termQ will contain list container terminal nodes
The YANG list has 2 forms
LIST-1) 1 entry for all list instances;
cb->get2_state == XP_RST_GET2_PENDING
cb->get2cb will be used for initial retrieval
LIST-2) 1 entry for each list instance;
cb->get2_state == XP_RST_DONE
cb->get2cb will be NULL
cb->return_keyQ will contain list keys
cb->return_termQ will contain list other terminal nodes
XP_FORM_GETCB_TERM:
the val field is set to the child val after
GET2 retrieval has been done
the cb represents the callback for this leaf or leaf-list
XP_FORM_GETCB_CHILD:
the val field is set to the child val (inside cb)
after GET2 retrieval has been done
the cb represents a backptr to the parent GET2 CB
that contains this child terminal node.